@med941

Estudios: Grado en Medicina (UNICAN) ...Mostrar más

8 Publicaciones

124 Interacciones

0 Seguidores

12 Siguiendo

Lista de publicaciones de med941

He publicado nuevos otros de 3º Fisiopatología 2: Esquema-FP-Y-TRASTORNOS-EL-METABOLISMO-HIDROSALINO.pdf

1 página

He publicado nuevos otros de 3º Fisiopatología 2: Esquema-FP-Y-TRASTORNOS-EL-METABOLISMO-HIDROSALINO.pdf

1 página

He publicado nuevos otros de 3º Fisiopatología 2: Esquema-FP-METABOLISMO-DEL-POTASIO-K.pdf

1 página

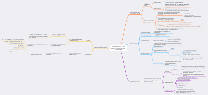
He publicado nuevos otros de 3º Fisiopatología 2: Esquema-ACIDO-URICO-HIERRO-y-PORFIRIAS.pdf

1 página

otros

-

TABLAS

Tablas Gine-Obstetricia

ANTICONCEPCION-HORMONAL.pdf