@meg_995_487975

3 Publicaciones

165 Interacciones

0 Seguidores

0 Siguiendo

Lista de publicaciones de meg_995_487975

He publicado nuevos apuntes de 4º Proteómica y Metabolómica: ESQUEMAS-parcial-1.pdf

11 páginas

He publicado nuevos apuntes de 4º Proteómica y Metabolómica: Resumen-prot-completo.pdf

6 páginas

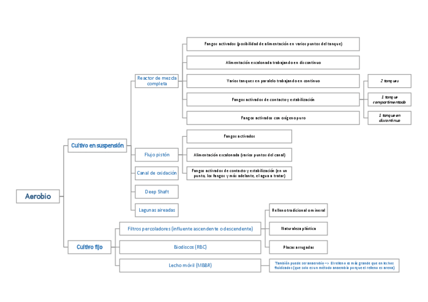
He publicado nuevos apuntes de 4º Procesos y Productos Biotecnológicos: Esquemas-B.pdf

4 páginas