Lista de publicaciones de mina796

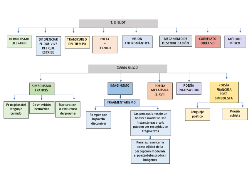
He publicado nuevos apuntes de 4º Literatura Contemporánea: EL-ENTIERRO-DE-LOS-MUERTOS.pdf

1 página

He publicado nuevos apuntes de 4º Literatura Contemporánea: CARTA-DE-LORD-CHANDOS.pdf

1 página

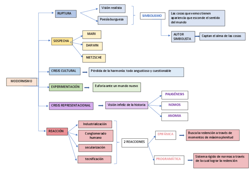
He publicado nuevos apuntes de 4º Literatura Contemporánea: modulo-3.pdf

1 página

He publicado nuevos apuntes de 4º Literatura Contemporánea: modulo-2.pdf

1 página

He publicado nuevos apuntes de 4º Literatura Contemporánea: modulo-1.pdf

1 página

He publicado nuevos apuntes de 4º Historia y Cultura de Asia Oriental: LINEA-TEMPS.pdf

1 página

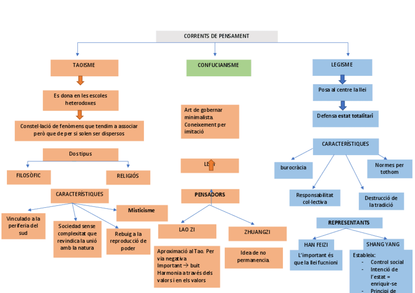
He publicado nuevos apuntes de 4º Historia y Cultura de Asia Oriental: ESQUEMES-5.pdf

1 página

He publicado nuevos apuntes de 4º Historia y Cultura de Asia Oriental: ESQUEMES-4.pdf

1 página

He publicado nuevos apuntes de 4º Historia y Cultura de Asia Oriental: esq-3.pdf

1 página

He publicado nuevos apuntes de 4º Historia y Cultura de Asia Oriental: esquema-2.pdf

1 página

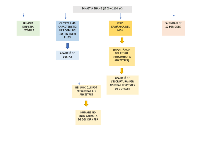
He publicado nuevos apuntes de 4º Historia y Cultura de Asia Oriental: esquema-1.pdf

1 página

Ejercicio Final Asignatura 2019-2020

6 páginas

2020-2021

4 páginas

He publicado nuevos trabajos de 1º Metodología de Estudio y Escritura Académica: trabajo-academico.pdf

8 páginas

He publicado nuevos trabajos de 2º Historia Moderna: histo-mod.pdf

6 páginas

He publicado nuevos trabajos de 2º Lengua y Literatura Latina I: TREBALL-LLATI.pdf

5 páginas

ejercicios

-

Seminarios

He publicado nuevos ejercicios de 3º Grandes Tradiciones Religiosas: Seminarios

SEMINARI-2.pdf
SEMINARI-1.pdf

ejercicios

-

seminarios

He publicado nuevos ejercicios de 2º Historia Moderna: seminarios

Seminari-2-Hist.pdf
seminari-3-Hist.pdf
SEMINARI-1-Hist.pdf

He publicado nuevos examenes de 2º Historia Moderna: histo-mod.pdf

5 páginas

He publicado nuevos examenes de 2º Literatura inglesa: ENGLISH-LITERATURE-EXAM.pdf

1 página