@nerestart_9

Bio: Apuntes en pdf, a mano o mediante esquemas visuales para facilitar el aprendizaje.

139 Publicaciones

328 Interacciones

5 Seguidores

1 Siguiendo

Lista de publicaciones de nerestart_9

He publicado nuevos practicas de 3º Microbiología: Practicas-microbiologia.pdf

7 páginas

apuntes

-

Microbiología

El tema 1 es el resumen de las prácticas de microbiología, subidos en esa asignatura

2.-Generalidades.pdf
9.-Infecciones-cutaneas.pdf
8.-Infecciones-SNC.pdf
7.-Infecciones-genitales.pdf
5.-Infecciones-tracto-superior.pdf
3.-ITUS.pdf

apuntes

-

Parasitología

He publicado nuevos apuntes de 3º Análisis Biológicos y Diagnóstico de Laboratorio: Parasitología

13.-Parasitos-en-tejidos.pdf
11.-Hematicos.pdf
12.-Genitourinarios.pdf
10.-Coprologia.pdf
14.-Inmunologico-y-molecular.pdf

practicas

-

Fisiología

He publicado nuevos practicas de 3º Fisiología: Fisiología

Practica-3-fisio.pdf
Practica-5-fisio.pdf
Practica-1-fisio.pdf
Practica-4-fisio.pdf
Practica-2-fisio.pdf

apuntes

-

Bioquímica II

He publicado nuevos apuntes de 2º Bioquímica II: Bioquímica II

9.-Vitaminas-liposolubles.pdf
8.-Lipidos.pdf
2.-Glucidos.pdf
4.-Piruvato.pdf
1.-Metabolismo.pdf
6.-Glucogeno.pdf

apuntes

-

Fisiología Vegetal Avanzada

He publicado nuevos apuntes de 2º Fisiología Vegetal Avanzada: Fisiología Vegetal Avanzada

3.-Metabolismo-secundario.pdf
1.-Fotosintesis-en-un-ambiente-cambiante.pdf
2.-Respiracion-mitocondrial.pdf

apuntes

-

Inmunología

Español

10.-Moleculas-de-adhesion.pdf
2.-Organos.pdf
3.-Inmunoglobulinas.pdf
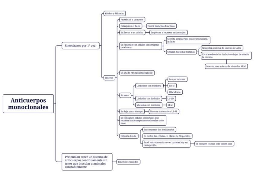
4.-Anticuerpos-monoclonales.pdf
14.-Inmunodeficiencias-secundarias.pdf
9.-Citoquinas.pdf