@nuria_csn

Bio: Opositora: - AUXILIAR ADVO AYUNTAMIENTO DE CÓRDOBA. - AUXILIAR ADVO UNIVERSIDAD DE CÓRDOBA. - ADVO JUNTA DE ANDALUCÍA.

42 Publicaciones

729 Interacciones

11 Seguidores

0 Siguiendo

Lista de publicaciones de nuria_csn

He publicado nuevos apuntes de El Procedimiento Administrativo Común: PLAZOS-LEY-39.pdf

2 páginas

He publicado nuevos apuntes de La Responsabilidad Patrimonial de la Administración Pública: SUPUESTO PROCEDIMIENTO SANCIONADOR.pdf

7 páginas

- RECURSO DE ALZADA - RECURSO POTESTATIVO DE REPOSICIÓN - RECURSO EXTRAORDINARIO DE REVISIÓN

13 páginas

- OBLIGACIÓN DE RESOLVER ART.21 - SUSPENSIÓN DEL PLAZO MÁX. PARA REVOLVER ART.22 - AMPLIACIÓN DEL PLAZO PARA RESOLVER ART.23 - SILENCIO ADMINISTRATIVO ART.24 - FALTA DE RESOLUCIÓN EXPRESA ART.25

9 páginas

LEY 39/2015, DE 1 DE OCTUBRE, DEL PROCEDIMIENTO ADMINISTRATIVO COMÚN DE LAS ADMINISTRACIONES PÚBLICAS CÓMPUTOS Y PLAZOS ART.29 - 33

6 páginas

apuntes

-

EL ACTO ADMINISTRATIVO

EL ACTO ADVO - CONCEPTO, CLASES Y ELEMENTOS. - MOTIVACIÓN Y NOTIFICACIÓN. - EFICACIA Y VALIDEZ DE LOS ACTOS ADVOS. - REVISIÓN DE OFICIO DE LOS ACTOS ADVOS. - NULIDAD Y ANULABILIDAD. - EJECUCIÓN DE LOS ACTOS ADVOS.

ACTOS ADMINISTRATIVOS.pdf
MOTIVACIÓN DE LOS ACTOS.pdf

- SEDE ELECTRÓNICA - PORTAL DE INTERNET - SISTEMAS DE IDENTIFICACIÓN DE LAS AAPP - ARCHIVO ELECTRÓNICO DE DOCUMENTOS - DOCUMENTO Y EXPEDIENTE ELECTRÓNICO

21 páginas

- CONCEPTO Y SIGNIFICADO DE LA POTESTAD SANCIONADORA - PRINCIPIOS DE LA POTESTAD SANCIONADORA - POTESTAD SANCIONADORA - ESPECIALIDADES DEL PROCEDIMIENTO SANCIONADOR - RESPONSABILIDAD PATRIMONIAL

24 páginas

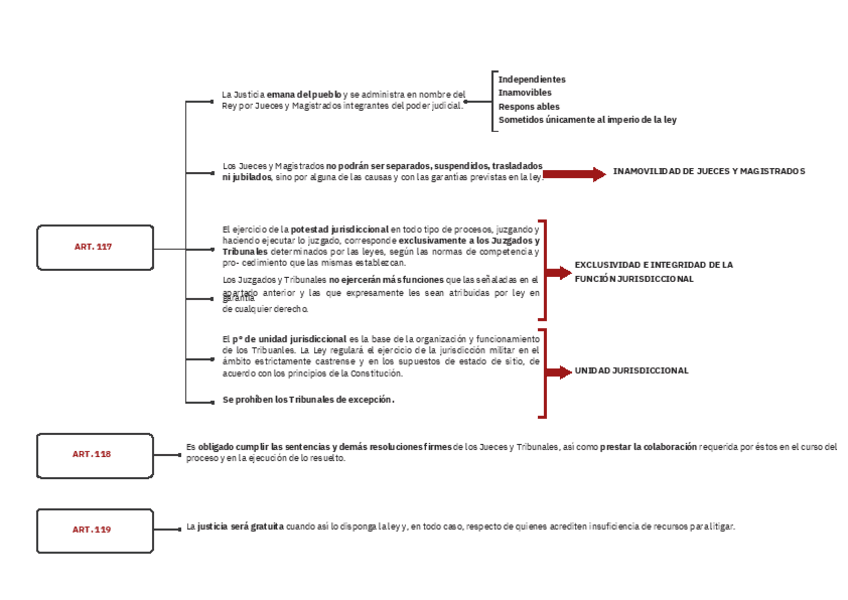
ESTRUCTURA LEY 39/2015, 1 de octubre, del Procedimiento Administrativo Común de las Administraciones Públicas.

1 página

El procedimiento administrativo II: Fases del procedimiento administrativo: Iniciación, ordenación, instrucción y finalización. Tramitación simplificada del procedimiento. Obligación de resolver y contenido de la resolución expresa. Silencio administ

26 páginas

El procedimiento administrativo I: Ley 39/2015, de 1 de octubre, del Procedimiento Administrativo Común de las Administraciones Públicas. Los interesados en el procedimiento, capacidad de obrar y representación. Derechos de las personas en sus relaciones

6 páginas

EL MUNICIPIO Ley 7/1985, de 2 de abril, Reguladora de las Bases del Régimen Local - MUNICIPIO: CONCEPTO Y ELEMENTOS. - TÉRMINO MUNICIPAL. - ORGANIZACIÓN. - COMPETENCIAS MUNICIPALES.

26 páginas

LA PROVINCIA - ORGANIZACIÓN PROVINCIAL. - COMPETENCIAS

7 páginas

- PRINCIPIOS CONSTITUCIONALES - CARACTERÍSTICAS - CONCEPTOS - REGULACIÓN JURÍDICA

10 páginas

Tema 20. Ley 19/2013, de 9 de diciembre, de Transparencia, acceso a la información pública y buen gobierno. Publicidad Activa. Derecho de acceso a la información pública; régimen general y ejercicio del derecho de acceso a la información pública.

11 páginas

Recursos Administrativos: Objeto y clases. Materias recurribles, legitimación y órgano competente. Procedimientos sustitutivos de los recursos administrativos: conciliación, mediación y arbitraje.

10 páginas

LEY ÓRGANICA 2/2007, 19 MARZO, DE LA REFORMA DEL ESTATUTO DE AUTONOMÍA DE ANDALUCÍA TÍTULO I - DERECHOS SOCIALES, DEBERES Y POLÍTICAS PÚBLICAS ARTÍCULOS DEL 12 a 41

6 páginas

LEY ÓRGANICA 2/2007, 19 MARZO, DE LA REFORMA DEL ESTATUTO DE AUTONOMÍA DE ANDALUCÍA TÍTULO I - DERECHOS SOCIALES, DEBERES Y POLÍTICAS PÚBLICAS ARTÍCULO 37 PRINCIPIOS RECTORES

2 páginas

LEY ÓRGANICA 2/2007,19 MARZO, DE LA REFORMA DEL ESTATUTO DE AUTONOMÍA TÍTULO PRELIMINAR ARTÍCULO 10 OBJETIVOS BÁSICOS

3 páginas

LEY ÓRGANICA 2/2007,19 MARZO, DE LA REFORMA DEL ESTATUTO DE AUTONOMÍA TÍTULO PRELIMINAR ARTÍCULOS DEL 1 AL 11

3 páginas