@okaaaaaaay

16 Publicaciones

251 Interacciones

0 Seguidores

0 Siguiendo

Lista de publicaciones de okaaaaaaay

He publicado nuevos apuntes de 2º Sistemas Operativos: 5.1.-INTERBLOQUEO-E-INANICION.pdf

10 páginas

He publicado nuevos apuntes de 2º Sistemas Operativos: 4.2.-SOLUCIONES.pdf

15 páginas

He publicado nuevos apuntes de 2º Sistemas Operativos: 4.1.-CONCURRENCIA.pdf

9 páginas

He publicado nuevos apuntes de 2º Sistemas Operativos: Parcial22016mayo.pdf

2 páginas

apuntes

-

Apuntes parcial 1

He publicado nuevos apuntes de 2º Sistemas Operativos: Apuntes parcial 1

HILOS.pdf
PLANIFICACION.pdf
PROCESOS-EN-UNIX.pdf

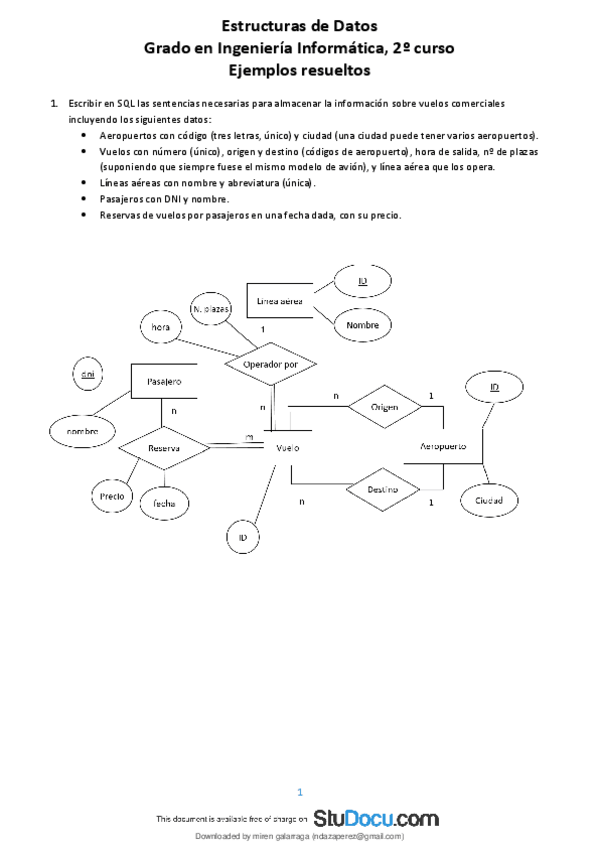
He publicado nuevos apuntes de 2º Estructuras de Datos: ejercicios2.pdf

33 páginas

He publicado nuevos apuntes de 2º Fundamentos de Bases de Datos: TEMA-7-Implementacion-de-bases-de-datos.pdf

15 páginas

He publicado nuevos apuntes de 2º Fundamentos de Bases de Datos: TEMA-7-Indices.pdf

8 páginas

He publicado nuevos apuntes de 2º Fundamentos de Bases de Datos: TEMA-7-Arboles.pdf

19 páginas

He publicado nuevos apuntes de 2º Laboratorio, 1ª Parte: 2.-Listas-tuplas-cadenas-conjuntos-y-diccionarios.pdf

2 páginas

He publicado nuevos apuntes de 2º Laboratorio, 1ª Parte: QuickrefMATUAM2.pdf

2 páginas

He publicado nuevos apuntes de 2º Laboratorio, 1ª Parte: quick-ref2.pdf

2 páginas

He publicado nuevos apuntes de 2º Laboratorio, 1ª Parte: quick-ref1eng.pdf

1 página

He publicado nuevos apuntes de 2º Laboratorio, 1ª Parte: QuickrefMATUAM1.pdf

2 páginas