@Olgasalpe

12 Publicaciones

637 Interacciones

1 Seguidores

1 Siguiendo

Lista de publicaciones de Olgasalpe

He publicado nuevos practicas de 1º Biologia de las Celulas Nerviosas: Informe-practicas-2022-20223.pdf

5 páginas

He publicado nuevos ejercicios de 2º Botánica Farmacéutica: preguntas-botanica.pdf

37 páginas

He publicado nuevos examenes de 2º Botánica Farmacéutica: EXAMEN-PREFINAL-BOTANICA-FARMACEUTICA-8-de-junio-de-2020.docx

word

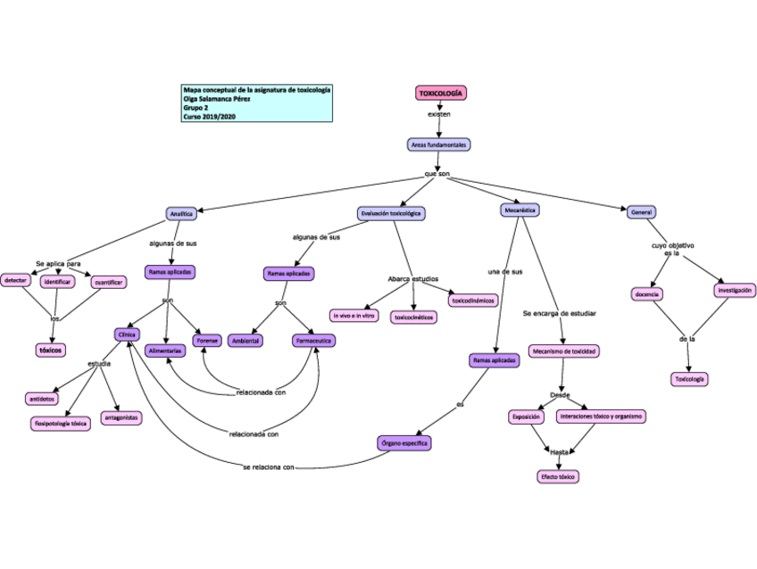
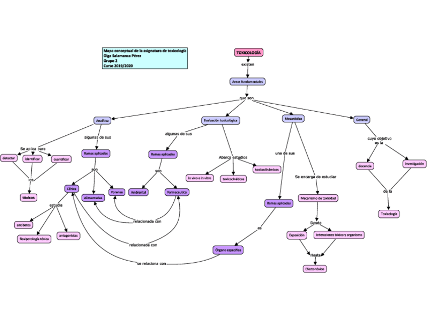
He publicado nuevos apuntes de 3º Toxicología: Mapa-conceptual.pdf

1 página

apuntes

-

Seminarios farma clínica 2020/2021

He publicado nuevos apuntes de 5º Farmacología y Farmacoterapia III y Farmacia Clínica: Seminarios farma clínica 2020/2021

Seminario-1-Casos-clinicos-embarazo-y-lactancia.pdf
Seminario-2.pdf
Seminario-3.pdf
Seminario-4.pdf

He publicado nuevos apuntes de 2º Botánica Farmacéutica: TEMA 1mio.pdf

3 páginas

He publicado nuevos apuntes de 2º Microbiología: TEMA 2 MICRO.pdf

3 páginas

He publicado nuevos apuntes de 2º Microbiología: TEMA 1 micro.pdf

6 páginas