@Organico

74 Publicaciones

1.85k Interacciones

0 Seguidores

0 Siguiendo

Lista de publicaciones de Organico

He publicado nuevos apuntes de 2º Química Orgánica II: Resumen-reacciones-tema-4.pdf

1 página

He publicado nuevos apuntes de 2º Química Orgánica II: Resumen-reacciones-tema-5.pdf

1 página

He publicado nuevos apuntes de 1º Biología: Genetica.pdf

6 páginas

He publicado nuevos apuntes de 1º Biología: Virus-y-bacterias.pdf

27 páginas

He publicado nuevos apuntes de 1º Biología: Fisiologia-de-las-bacterias.pdf

5 páginas

He publicado nuevos apuntes de 1º Biología: Presentacion-membrana-plasmatica.pdf

38 páginas

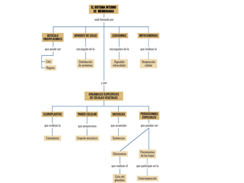
He publicado nuevos apuntes de 1º Biología: Sistemas-internos-de-membrana.pdf

55 páginas

He publicado nuevos apuntes de 1º Biología: TEMA-ACIDOS-NUCLEICOS-nuevo.pdf

16 páginas

He publicado nuevos apuntes de 1º Biología: Apuntes-Proteinas.pdf

14 páginas

He publicado nuevos apuntes de 1º Biología: Lipidos.pdf

14 páginas

He publicado nuevos apuntes de 1º Biología: Bioelementos-y-biomoleculas.pdf

68 páginas

He publicado nuevos apuntes de 1º Biología: Glucidos.pdf

11 páginas

He publicado nuevos apuntes de 1º Biología: Traduccion.pdf

5 páginas

He publicado nuevos apuntes de 1º Biología: Apuntes-Replicacion-y-Transcripcion.pdf

9 páginas

He publicado nuevos apuntes de 1º Biología: Apuntes-division-celular.pdf

14 páginas

Bachillerato de Ciencias y Tecnología

word

Bachillerato de Ciencias y Tecnología

word