@Pandfish

6 Publicaciones

254 Interacciones

1 Seguidores

0 Siguiendo

Lista de publicaciones de Pandfish

He publicado nuevos apuntes de 1º Valoración en Fisioterapia: Pruebas-Funcionales.pdf

5 páginas

He publicado nuevos apuntes de 1º Anatomía I: TEMA-6-Urogenital.pdf

3 páginas

He publicado nuevos apuntes de 1º Anatomía I: Tema-7Sist.-Nervioso.pdf

15 páginas

He publicado nuevos apuntes de 1º Anatomía I: TEMA-5-Digestivo-y-Endocrino.pdf

6 páginas

He publicado nuevos apuntes de 1º Anatomía I: Tema-3-Circulatorio.pdf

4 páginas

He publicado nuevos apuntes de 1º Anatomía I: Tema-4-Respiratorio.pdf

4 páginas

He publicado nuevos apuntes de 1º Anatomía I: Tema-2-Embriologia-general.pdf

3 páginas

He publicado nuevos apuntes de 1º Anatomía I: Tema-1-Generalidades.-Resena-historica.-Planos-y-ejes.pdf

3 páginas

He publicado nuevos apuntes de 1º Anatomía I: Esquema-sistema-nervioso.pdf

1 página

He publicado nuevos apuntes de 1º Anatomía I: Esquema-Generalidades-Anatomia.pdf

1 página

He publicado nuevos apuntes de 1º Anatomía I: Esquema-aparato-respiratorio.pdf

1 página

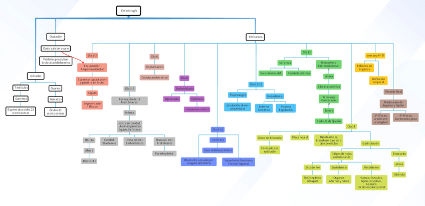
He publicado nuevos apuntes de 1º Anatomía I: Esquema-Embriologia.pdf

1 página

He publicado nuevos apuntes de 1º Anatomía I: Esquema-aparato-circulatorio.pdf

1 página