@Paula1321

117 Publicaciones

3.32k Interacciones

10 Seguidores

0 Siguiendo

Lista de publicaciones de Paula1321

apuntes

-

Intervención psicoeducativa en el ámbito familiar, social y comunitario

He publicado nuevos apuntes de 3º Intervención Psicoeducativa en el Ámbito Familiar, Social y Comunitario: Intervención psicoeducativa en el ámbito familiar, social y comunitario

TEMA-2.pdf
TEMA-3.-LA-DIVERSIDAD-EN-LOS-GRUPOS-FAMILIARES.-NUEVOS-ROLES..pdf
TEMA-4.-BIENESTAR-SOCIAL-Y-SERVICIOS-SOCIALES-COMUNITARIOS.pdf
TEMA-5.-INTERVENCION-CON-FAMILIAS-EN-EL-CONTEXTO-ESCOLAR.pdf
TEMA-6.-ESCUELA-DE-PADRES-Y-MADRES.pdf

apuntes

-

Desarrollo del pensamiento matemático en infantil

He publicado nuevos apuntes de 3º Desarrollo del Pensamiento Matemático Infantil: Desarrollo del pensamiento matemático en infantil

TEMA-1.-EDUCACION-MATEMATICA-INFANTIL-EN-LA-ACTUALIDAD.pdf
TEMA-2.-RAZONAMIENTO-Y-POSIBILIDADES-DE-CONOCIMIENTO-MATEMATICO-EN-LOS-NINOS..pdf
TEMA-3.-PENSAMIENTO-LOGICO-MATEMATICO.pdf
TEMA-4.-CONTAR-OPERAR-Y-REPRESENTAR.pdf
TEMA-5.-VISUALIZACION-POSICION-Y-REPRESENTACION.docx.pdf
TEMA-6.-COMPARAR-ORDENAR-Y-MEDIR-CANTIDADES.pdf

apuntes

-

Intervención psicoeducativa en el ámbito familiar, social y comunitario

He publicado nuevos apuntes de 3º Intervención Psicoeducativa en el Ámbito Familiar, Social y Comunitario: Intervención psicoeducativa en el ámbito familiar, social y comunitario

TEMA-1.-ESTRUCTURA-TIPOS-EVOLUCION-Y-CRISIS-DE-LAS-FAMILIAS.pdf

apuntes

-

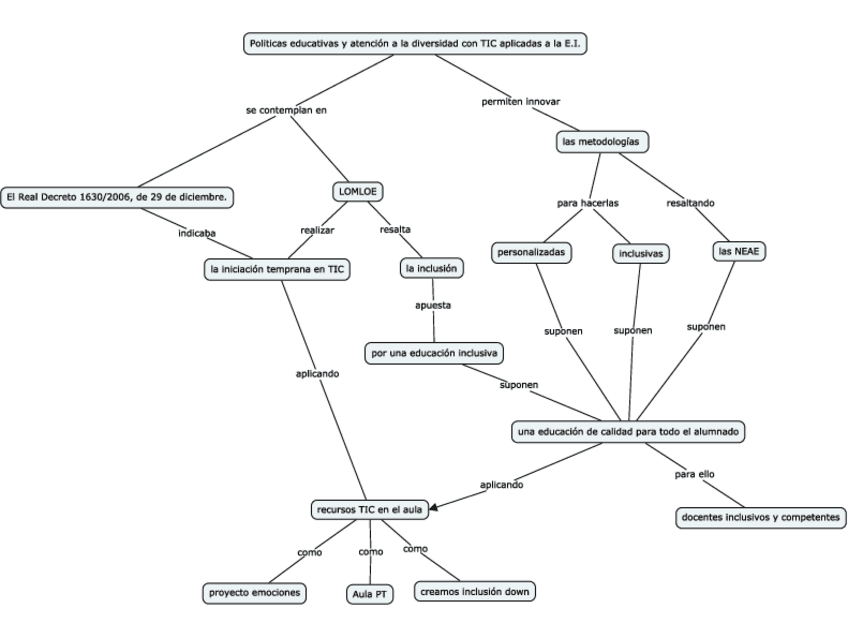
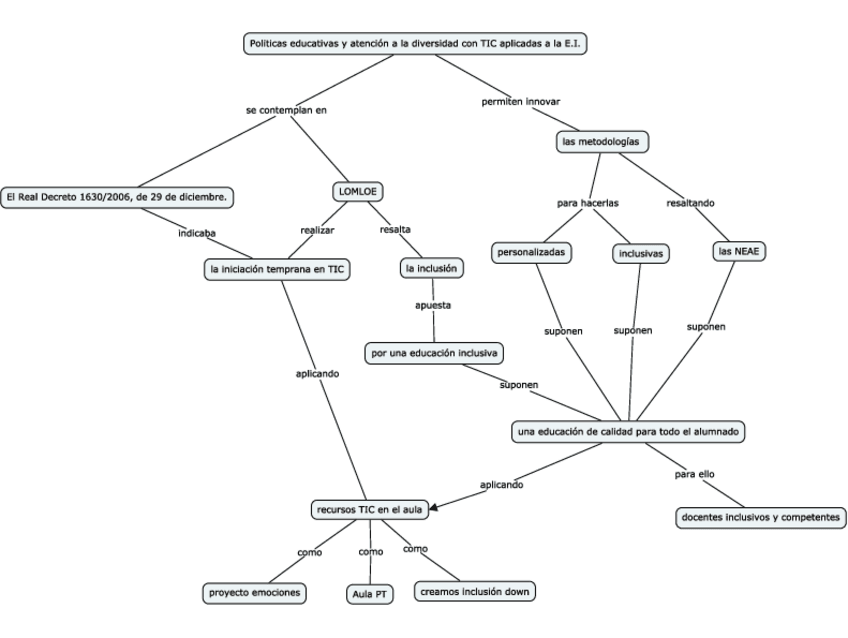
RECURSOS DIDÁCTICO-TECNOLÓGICOS EN EI

He publicado nuevos apuntes de 3º Recursos didácticos tecnológicos aplicados a la Educación Infantil: RECURSOS DIDÁCTICO-TECNOLÓGICOS EN EI

TEMA-1.pdf
TEMA-2.pdf
CONTENIDOS-EXAMEN-DE-RECURSOS.pdf
B2T2MapaConceptual.pdf
B2T1MapaConceptual.pdf
B2T3MapaConceptual.pdf

apuntes

-

PSICOLOGÍA DEL DESARROLLO APLICADA

He publicado nuevos apuntes de 3º PSICOLOGÍA DEL DESARROLLO APLICADA: PSICOLOGÍA DEL DESARROLLO APLICADA

TEMA-1.pdf
TEMA-2.-VIOLENCIA-FAMILIAR-Y-DESARROLLO-EN-LOS-HIJOS.pdf
TEMA-3.-PROMOVER-UN-DESARROLLO-DE-AULA-POSITIVO.-INTERVENCION-PREVENTIVA-EN-PROBLEMAS-DE-CONDUCTA..pdf
TEMAS-4-Y-5.-EVALUACION-E-INTERVENCION-PARA-LA-OPTIMIZACION-DEL-DESARROLLO-SOCIAL-Y-EFECTIVO..pdf
TEMA-6.-NEUROCIENCIA-EDUCATIVA.pdf

apuntes

-

DIDÁCT.LENGUA Y LIT.ESPAÑOLA ED. INF. II

He publicado nuevos apuntes de 2º DIDÁCT.LENGUA Y LITER.ESPAÑOLAS EN ED.INFANTIL II: DIDÁCT.LENGUA Y LIT.ESPAÑOLA ED. INF. II

Preguntas-examen.pdf

apuntes

-

OPT. DEL DESARROLLO Y PREVENCIÓN

He publicado nuevos apuntes de 2º OPTIMIZAC.DEL DESARROLLO Y PREVENC.RIESGOS CONTEXT: OPT. DEL DESARROLLO Y PREVENCIÓN

TEMA-1.pdf
TEMA-3.pdf
TEMA-5.pdf
TEMA-2.pdf
TEMA-6.pdf
TEMA-4.pdf

apuntes

-

Atención a la diversidad en el aula EI

He publicado nuevos apuntes de 2º Atención a la diversidad en el aula de Educación Infantil: Atención a la diversidad en el aula EI

TEMA-2.pdf
TEMA-3.pdf
TEMA-1.pdf
TEMA-4.pdf

apuntes

-

OBSERVACIÓN SIST. Y ANÁLISIS DE CONT.

He publicado nuevos apuntes de 2º OBSERV.SISTEMÁT.Y ANÁLISIS DE CONTEXTOS PARA INNOV: OBSERVACIÓN SIST. Y ANÁLISIS DE CONT.

TEMA-1.pdf
TEMA-3.pdf
TEMA-2.pdf
TEMA-4.pdf
TEMA-5.pdf
Cuestiones-tema-5.pdf