@Peterthin_486912

31 Publicaciones

231 Interacciones

1 Seguidores

1 Siguiendo

Lista de publicaciones de Peterthin_486912

apuntes

-

TEMAS EVAU HISTORIA DE ESPAÑA 2º BACH

He publicado nuevos apuntes de Historia de España: TEMAS EVAU HISTORIA DE ESPAÑA 2º BACH

10.4. GUERRA CIVIL.docx
Bloque 5. CRISIS DEL ANTIGUO RÉGIMEN.docx
Bloque 6. ESTADO LIBERAL.docx
Bloque 7. RESTAURACIÓN.docx
Bloque 8. PERVIVENCIAS Y TRANSFORMACIONES ECONÓMICAS S.XIX.docx
Bloque 9. CRISIS DE LA RESTAURACIÓN.docx

apuntes

-

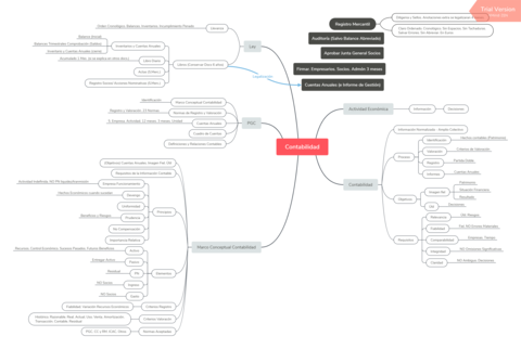
Esquemas Temas 1-2-3-4-5 Contabilidad

PDF, PNG y XMind

Tema 1.pdf
Tema 2.pdf
Tema 3.pdf
Tema 4.pdf
Tema 5.pdf
Tema 1.png

apuntes

-

Lecturas Evau 2 Bachillerato

He publicado nuevos apuntes de Lengua Castellana y Literatura II: Lecturas Evau 2 Bachillerato

Bernarda Alba.docx
Campos de Castila.docx
Historia de una escalera.docx
Las Bicicletas son para el verano.docx
Requiem por un campesino español.docx