@pmlusc

53 Publicaciones

882 Interacciones

1 Seguidores

1 Siguiendo

Lista de publicaciones de pmlusc

He publicado nuevos apuntes de 3º Oncología y Enfermedades Hematopoyéticas: E1-ONCOHEMATO.pdf

4 páginas

INCLUYE: las 7 primeras clases de souto con fotos y explicación y anotaciones de las clases de teoría con lo que va a ser importante para el examen.

31 páginas

Apuntes sobre las primeras clases de Varela y Sobrino

10 páginas

imágenes y respuestas del simulacro de examen que hicimos en la práctica de angiografías de ATI

2 páginas

apuntes

-

ESQUEMAS ESPLACNO

He publicado nuevos apuntes de 1º Esplacnología: ESQUEMAS ESPLACNO

ESQUEMASURINARIO.pdf

apuntes

-

ESQUEMAS EMBRIO COMPLETOS

He publicado nuevos apuntes de 1º Embriología Humana: ESQUEMAS EMBRIO COMPLETOS

ESQUEMAS-EMBRIO.pdf
TEMA1-.pdf
TEMA5.pdf
TEMA2.pdf
TEMA6.pdf
TEMA2.pdf

apuntes

-

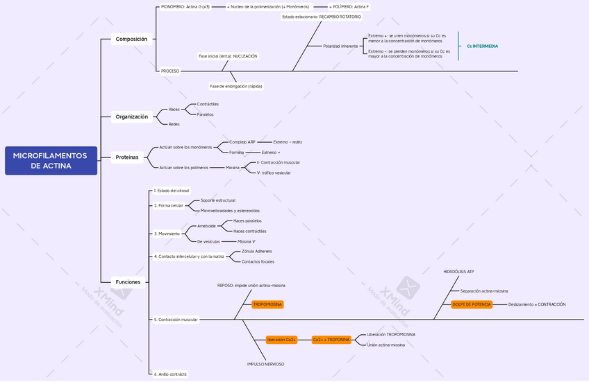
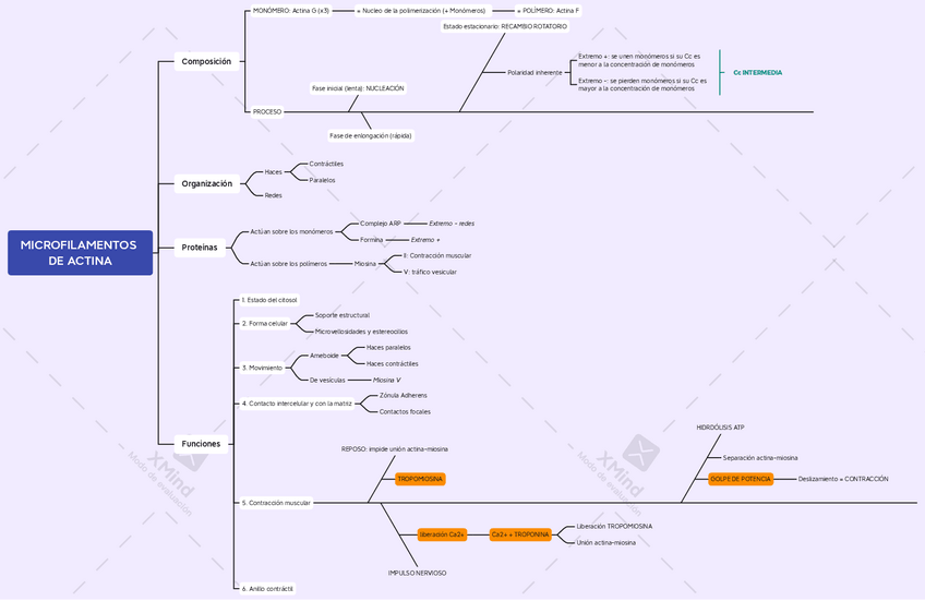
CITOLOGÍA

He publicado nuevos apuntes de 1º Biología Humana: Citología y Genética: CITOLOGÍA

tema6.pdf
tema8.pdf
tema9.pdf
tema11.pdf
tema10.pdf
tema7.pdf

apuntes

-

ESQUEMAS GENÉTICA

He publicado nuevos apuntes de 1º Biología Humana: Citología y Genética: ESQUEMAS GENÉTICA

ESQUEMAS-GENETICA.pdf
T22.pdf
T25.pdf
T27.pdf
T28.pdf
T21.pdf