@pollo_arroz

Estudios: Grado en Ingeniería Informática (UA) ...Mostrar más

10 Publicaciones

469 Interacciones

0 Seguidores

1 Siguiendo

Lista de publicaciones de pollo_arroz

He publicado nuevos apuntes de 1º Matemáticas 2: 98F88617-5306-4C7A-8CC4-4CF3A4EAE409.jpg

Imagen

Examen m2

SOLO GRAFOS

1 página

SOLO PARTE DE GRAFOS

1 página

resumen ultimo tema grafos

1 página

He publicado nuevos apuntes de 1º Matemática Discreta: grafos-3.pdf

1 página

He publicado nuevos examenes de 1º Programación 2: tipo-test-con-respuestas-p2.pdf

7 páginas

Mapa mental grafos 2 resumen

1 página

Prueba examen p2 final (tipo test)

12 páginas

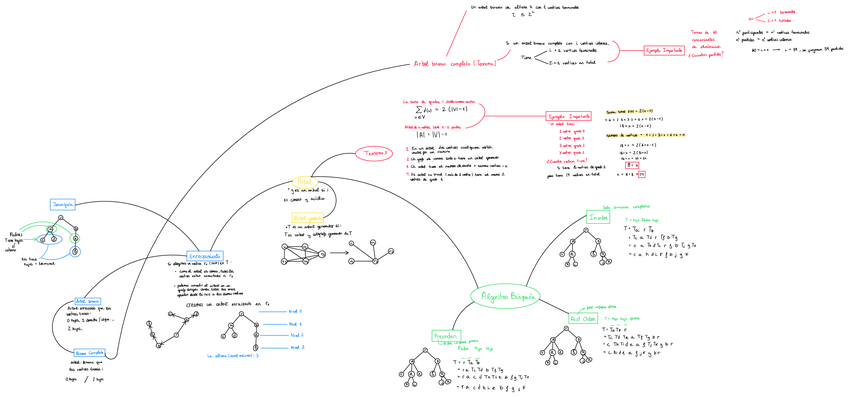
He publicado nuevos apuntes de 1º Matemática Discreta: Mapa-Mental-GRAFOS-1.pdf

1 página