@psicoblanquerna

Bio: Acabé la carrera de Psicología en 2021. Aquí podréis encontrar resúmenes, apuntes, esquemas, examenes y ejercicios resueltos de todo el grado en Psicología de Blanquerna.

52 Publicaciones

690 Interacciones

16 Seguidores

0 Siguiendo

Lista de publicaciones de psicoblanquerna

apuntes

-

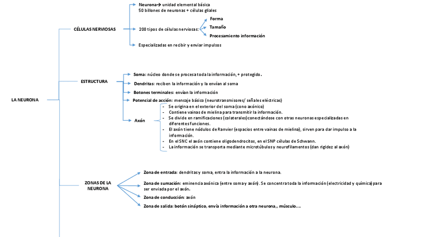
Psicobiología I

He publicado nuevos apuntes de 2º Bases psicobiològiques del comportament I: Psicobiologia I: Psicobiología I

ESQUEMAT3.pdf
ESQUEMAT7.pdf
ESQUEMAT6.pdf
ESQUEMAT4.pdf
ESQUEMAT5.pdf

apuntes

-

Psicobiologia I

He publicado nuevos apuntes de 2º Bases psicobiològiques del comportament I: Psicobiologia I: Psicobiologia I

TEMA5DEF.pdf
TEMA6DEF.pdf
TEMA4DEF.pdf
tema1-3.pdf
TEMA7DEF.pdf

apuntes

-

Seminari I

He publicado nuevos apuntes de 1º Seminari I: Introducció a la Psicologia i al treball universitari: Seminari I

apuntespeliculababies.pdf
decaleg.pdf

trabajos

-

Seminari I

He publicado nuevos trabajos de 1º Seminari I: Introducció a la Psicologia i al treball universitari: Seminari I

reflexionresilienciayviolenciadegenero.pdf
treballresiliencia.pdf
treballanuncisperinfants.pdf
treballactualitat.pdf

trabajos

-

Desenvolupament I

He publicado nuevos trabajos de 1º Psicologia del cicle vital: Psicologia del desenvolupament I: infància: Desenvolupament I

taulapiaget.pdf
treballtaulaautors.pdf

apuntes

-

Desenvolupament I

He publicado nuevos apuntes de 1º Psicologia del cicle vital: Psicologia del desenvolupament I: infància: Desenvolupament I

apuntsinfancia.pdf
resumpiaget2.pdf
resumpiaget.pdf

apuntes

-

Psicologia bàsica II

He publicado nuevos apuntes de 1º Bases psicològiques del comportament: Psicologia bàsica II: sensació i percepció; motivació i emoció: Psicologia bàsica II

apuntspsicologiabasica2part2.pdf
resumvisio.pdf

He publicado nuevos trabajos de 1º Bases psicològiques del comportament: Psicologia bàsica II: sensació i percepció; motivació i emoció: presentaciotreballgustiolfacte.pdf

8 páginas

apuntes

-

apuntspsicologiabasica1

He publicado nuevos apuntes de 1º Bases psicològiques del comportament: Psicologia bàsica I: aprenentatge i memòria: apuntspsicologiabasica1

apuntspsicologiabasica1.pdf
EXAMEN-SINRESPUESTA.pdf

apuntes

-

Estadística

He publicado nuevos apuntes de 1º Fonaments per a l'anàlisi de dades: Fonaments del mètode científic: Estadística: Estadística

apuntesestadisticaparte2.pdf
apuntesestadisticaparte1.pdf
Estadisticagrafics201718.pdf
Estadisticavariables201718.pdf
ejerciciosresueltosestadistica.pdf
ejerciciosresueltospruebadehipotesis.pdf

trabajos

-

Metodologia per el treball universitari

He publicado nuevos trabajos de 3º Mètodes de recerca: Metodologia observacional i estudi de casos: Metodologia per el treball universitari

ACTIVITAT3COPC.pdf
ACTIVITAT1textalvoltantdelauniversitat.pdf
ACTIVITAT2LAMEVAPATRIALAMEVABIBLIOTECA.pdf
ACTIVITAT7ACTUALITAT.pdf
ACTIVITAT4educacioBauman.pdf
ACTIVITAT6mapaconceptual.pdf