@RGH99

Estudios: Máster en Energías Renovables (VIU) ...Mostrar más

19 Publicaciones

772 Interacciones

0 Seguidores

0 Siguiendo

Lista de publicaciones de RGH99

He publicado nuevos examenes de 4º Modelización de Materiales: 3a-Conv.-Ej3.pdf

7 páginas

He publicado nuevos examenes de 4º Modelización de Materiales: 3a-Convocatoria.-Ej4.pdf

4 páginas

He publicado nuevos examenes de 4º Gestión de Residuos: Recopilatorio-preguntas-examen.pdf

10 páginas

He publicado nuevos apuntes de 2º Elasticidad y Resistencia de Materiales: Tipos-de-problemas-segunda-parte.pdf

1 página

He publicado nuevos examenes de 2º Elasticidad y Resistencia de Materiales: Segundo-parcial-resuelto.pdf

3 páginas

He publicado nuevos examenes de 3º Procesado de Materiales: Parcial-2-2023-Explicado.pdf

7 páginas

He publicado nuevos apuntes de 2º Elasticidad y Resistencia de Materiales: Claves-Elasticidad-Primer-Parcial.pdf

4 páginas

He publicado nuevos examenes de 3º Procesado de Materiales: Parcial-1-2021-Explicado.pdf

7 páginas

He publicado nuevos apuntes de 4º Proyectos: Ejercicio-4-paso-a-paso.pdf

3 páginas

He publicado nuevos practicas de 4º Proyectos: Ej1-VAN-TIR-Explicado.pdf

1 página

He publicado nuevos ejercicios de 2º Elasticidad y Resistencia de Materiales: ELRES-T3-Ejercicio explicado.pdf

3 páginas

He publicado nuevos ejercicios de 2º Elasticidad y Resistencia de Materiales: Ejercicio-2-T5-explicado.pdf

6 páginas

He publicado nuevos apuntes de 3º Corrosión y Protección: ProteccionAleaciones.pdf

5 páginas

He publicado nuevos examenes de 3º Corrosión y Protección: Preguntas-segundo-parcial.pdf

5 páginas

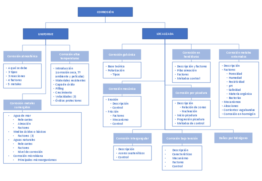
He publicado nuevos apuntes de 3º Corrosión y Protección: Esquema-primera-parte.pdf

1 página

He publicado nuevos ejercicios de 2º Elasticidad y Resistencia de Materiales: T5explicado.pdf

5 páginas

He publicado nuevos examenes de 3º Corrosión y Protección: Primer-parcial-COPRO-2022.pdf

1 página

Corrosion-primera-parte-mas-altas-temperaturas.pdf

23 páginas