@Sakuraaa

Estudios: Laboratorio Clínico y Biomédico ...Mostrar más

150 Publicaciones

1.04k Interacciones

3 Seguidores

0 Siguiendo

Lista de publicaciones de Sakuraaa

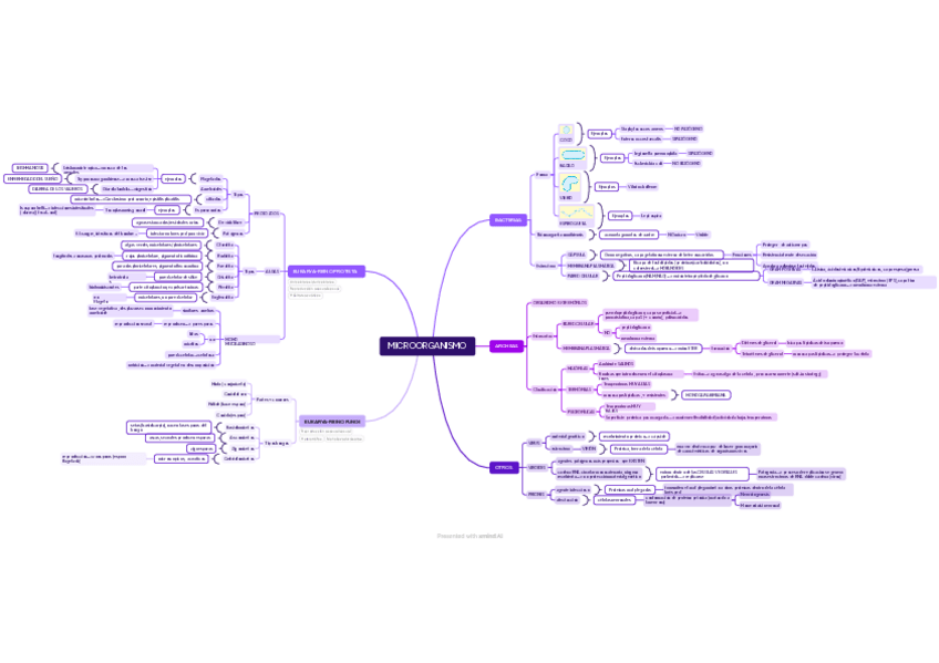
ejercicios

-

Esquema

He publicado nuevos ejercicios de 1º Microbiología: Esquema

MICROORGANISMO-ESQUEMA.pdf

apuntes

-

Apuntes anato

Apuntes separados por temas

Tema-1-introduccion.pdf
Tema-2-piel.pdf
TEMA-3-SISTEMA-OSEO.pdf
TEMA-4-SISTEMA-MUSCULAR.pdf
TEMA-5-SITEMA-NERVIOSO.pdf
TEMA-5-B-SISTEMA-NERVIOSO-ENCEFALO.pdf

examenes

-

Exámenes (2024/2025)

Exámenes + actividad evaluable

Examen-parcial.pdf
Actividad-evaluable-1.pdf
Actividad-evaluable-2.pdf

apuntes

-

Apuntes Micro

apuntes de Microbiología separados por temas

Tema-1-Principios-de-microbiologia.pdf
Tema-2-metabolismo-y-crecimiento-bacteriano.pdf
Tema-3-biologia-molecular-de-los-microorganismos-procariotas.pdf
Tema-4-virus-y-virologia.pdf
Tema-5-diversidad-microbiana.pdf

apuntes

-

muestras biologicas por temas

He publicado nuevos apuntes de Gestión de muestras biológicas: muestras biologicas por temas

tema-3.pdf
BIOPSIAS-Y-CITOLOGIAS-muestras.pdf
Muestras-tema-7.pdf

apuntes

-

Repaso para el examen

He publicado nuevos apuntes de Gestión de muestras biológicas: Repaso para el examen

Repaso-muestras-tema-2.pdf
EXAMEN-MUESTRAS-SANGRE-resumen.pdf
APUNTES-REPASO-EXAMEN-la-sangre-etc.pdf

ejercicios

-

Actividades muestras de todos los temas

He publicado nuevos ejercicios de Gestión de muestras biológicas: Actividades muestras de todos los temas

Lliurament-M01-UF2-T3-Actividad-4.pdf
Lliurament-M01-UF2-T5-y-6-Actividad-10.pdf
Lliurament-M01-UF2-T4-Actividad-7.pdf
Lliurament-M01-UF2-T3-Actividad-5.pdf
Lliurament-M01-UF2-T3-Actividad-3.pdf
Lliurament-M01-UF2-T4-Actividad-6.pdf

ejercicios

-

Actividades laboratorio

He publicado nuevos ejercicios de Técnicas generales de laboratorio: Actividades laboratorio

Actividades-M02UF2-3.pdf
Actividades-M02UF3-1.pdf
Ejercicio-UF3-1.pdf
Actividades-M02-UF2-historia.pdf