@SaritaRamirez

6 Publicaciones

123 Interacciones

0 Seguidores

0 Siguiendo

Lista de publicaciones de SaritaRamirez

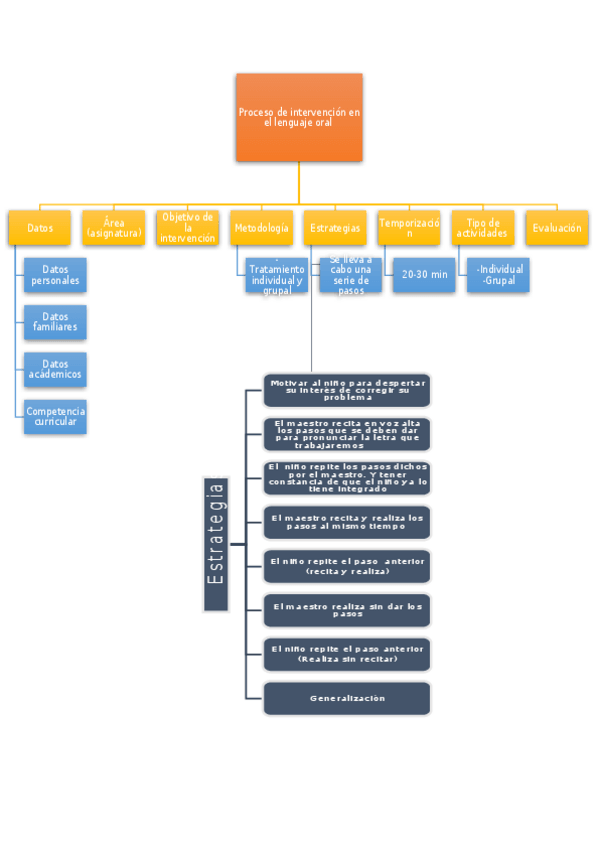
He publicado nuevos apuntes de 2º Dificultades de Aprendizaje: Mapa-conceptual-lenguaje-oral.docx

word

apuntes

-

Resumen por temas

He publicado nuevos apuntes de 2º Didáctica de las Ciencias Sociales: Resumen por temas

Tema-3.docx
TEMA-5.docx
TEMA-6.docx
Tema-1-3-y-4.docx
RESUMEN-TEMA-1-SOCIALES.docx