@Senoinfantil

7 Publicaciones

532 Interacciones

1 Seguidores

0 Siguiendo

Lista de publicaciones de Senoinfantil

He publicado nuevos apuntes de 1º Procesos Sociales Básicos en la Educación: RESUMEN EXAMEN 1 SOCIOLOGÍA.pdf

4 páginas

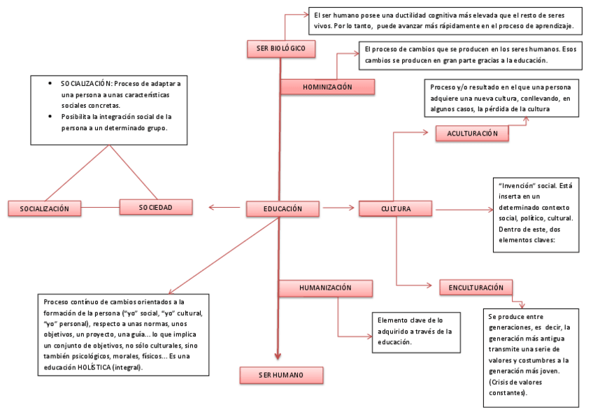
He publicado nuevos apuntes de 1º Corrientes Contemporáneas de la Educación. Implicaciones en la Etapa Infantil: ESQUEMA 'PROCESO DE HUMANIZACIÓN' (TEMA 1).pdf

1 página

He publicado nuevos apuntes de 1º Psicología de la Educación: EXAMEN PSICOLOGÍA (MAYO) GRUPO 3 JAVIER ORTEGA.pdf

25 páginas

He publicado nuevos apuntes de 1º Corrientes Contemporáneas de la Educación. Implicaciones en la Etapa Infantil: CORRIENTES COMPLETO.pdf

14 páginas

He publicado nuevos apuntes de 1º Atención a la Diversidad en Educación Infantil: PREGUNTAS EXAMEN ATENCIÓN A LA DIVERSIDAD.pdf

23 páginas

practicas

-

Práctica autores (Patricia Delgado): María Montessori

He publicado nuevos practicas de 1º Corrientes Contemporáneas de la Educación. Implicaciones en la Etapa Infantil: Práctica autores (Patricia Delgado): María Montessori

MARÍA MONTESSORI (COMPLETO).pdf
Miniatura no disponible
MARÍA MONTESSORI (COMPLETO).pptx