@Smgr05

Estudios: Grado en Finanzas y Contabilidad (US) ...Mostrar más

Bio: Técnica en Administración y Finanzas. Estudiante de Finanzas y Contabilidad Us

26 Publicaciones

501 Interacciones

0 Seguidores

4 Siguiendo

Lista de publicaciones de Smgr05

He publicado nuevos apuntes de 1º Microeconomía: tema-8-videos.pdf

6 páginas

He publicado nuevos apuntes de 1º Microeconomía: videos-micro-t7.pdf

3 páginas

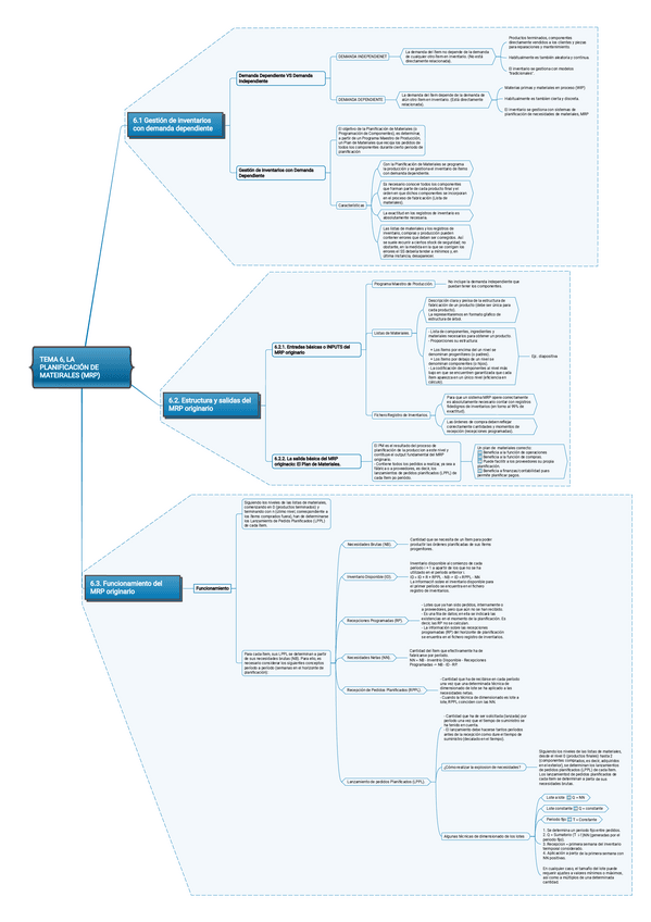
He publicado nuevos apuntes de 1º Microeconomía: 0apuntes-t6.pdf

5 páginas

He publicado nuevos apuntes de 1º Microeconomía: TEMA-5-apuntes.pdf

3 páginas

He publicado nuevos apuntes de 1º Microeconomía: TEMA-4-LA-COMPETENCIA-PERFECTA-Y-LA-CURVA-DE-OFERTA.pdf

6 páginas

He publicado nuevos apuntes de 1º Microeconomía: TEMA-4-LA-COMPETENCIA-PERFECTA-Y-LA-CURVA-DE-OFERTA.docx

word

He publicado nuevos apuntes de 1º Microeconomía: TEMA-4-LA-COMPETENCIA-PERFECTA-Y-LA-CURVA-DE-OFERTA.docx

word

He publicado nuevos apuntes de 1º Introducción a las Finanzas: T2.-Introduccion-Finanzas.pdf

9 páginas

He publicado nuevos apuntes de 1º Introducción a las Finanzas: Manual/Diapositivas T1 Introducción a las Finanzas.pdf

12 páginas

He publicado nuevos apuntes de 1º Microeconomía: Anotaciones-Micro-T0.1-1-1.pdf

13 páginas

He publicado nuevos apuntes de 2º Sistemas y Mercados Financieros: T5-Activos-y-Mercados-de-Renta-fija.pdf

1 página

apuntes

-

2 P. Examen, esquema.

Esquemas

Tema-6.pdf
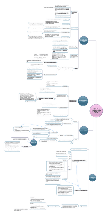
Tema-7.pdf
Tema-8.pdf
Tema-9.pdf

He publicado nuevos apuntes de 1º Microeconomía: Efecto-Precio-Renta-Sustitucion.pdf

2 páginas

He publicado nuevos apuntes de 1º Microeconomía: Competencia-perfecta-Micro-23.pdf

3 páginas

He publicado nuevos examenes de 1º Microeconomía: Competencia-Monopolistica-Cp-y-Lp-EXAMEN-JUNIO-23.pdf

3 páginas

He publicado nuevos apuntes de 1º Contabilidad de Costes: Teoria-Contabilidad-de-Costes-T1-6.pdf

19 páginas

ejercicios

-

Ejercicio QUIMICOSA Resuelto

He publicado nuevos ejercicios de 1º Contabilidad de Costes: Ejercicio QUIMICOSA Resuelto

Ejercicio-QUIMICOSA-Resuelto.pdf
QUIMICOSA-Enunciado.pdf

He publicado nuevos apuntes de 2º Sistemas y Mercados Financieros: share4576761303304485975.jpg

Imagen

He publicado nuevos apuntes de 1º Introducción a las Finanzas: CAPITULO-1.pdf

5 páginas

He publicado nuevos apuntes de 1º Introducción a la Economía: TEMA-6Intro-Eco.pdf

9 páginas