@Tutifruti

61 Publicaciones

3.19k Interacciones

0 Seguidores

0 Siguiendo

Lista de publicaciones de Tutifruti

examenes

-

EXAMENES DE 2015 A 2017

He publicado nuevos examenes de 2º Tecnología de los Alimentos: EXAMENES DE 2015 A 2017

2015.pdf
2017.pdf
2016.pdf

practicas

-

Informes Epd

He publicado nuevos practicas de 1º Bioquímica: Informes Epd

EP 1.pdf
EP 2.pdf
EP 3.pdf
EP 4.pdf
EP 5.pdf

He publicado nuevos apuntes de 1º Fisiología Humana: Tema 6.pdf

5 páginas

He publicado nuevos apuntes de 1º Fisiología Humana: Tema 5.pdf

6 páginas

He publicado nuevos apuntes de 1º Fisiología Humana: Tema 4.pdf

5 páginas

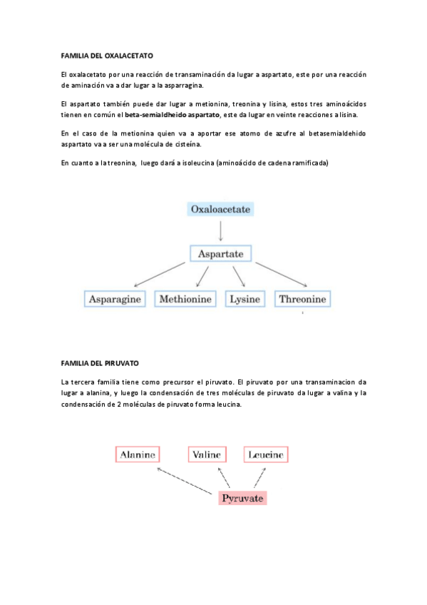
He publicado nuevos apuntes de 1º Bioquímica: CLASE 23.pdf

7 páginas

He publicado nuevos apuntes de 1º Bioquímica: CLASE 24.pdf

7 páginas

He publicado nuevos apuntes de 1º Bioquímica: Clase 14 SI.pdf

5 páginas

He publicado nuevos apuntes de 1º Anatomía Humana: 6.PÁNCREAS Y BAZO.pdf

5 páginas