@user_1739996

8 Publicaciones

892 Interacciones

1 Seguidores

2 Siguiendo

Lista de publicaciones de user_1739996

He publicado nuevos examenes de 5º Mecánica de Suelos y Cimentaciones: Examen-1-parcial-2025.pdf

2 páginas

He publicado nuevos examenes de 5º Mecánica de Suelos y Cimentaciones: Examen-2-parcial-2025.pdf

2 páginas

He publicado nuevos examenes de 5º Construcción 3: Examen-1er-parcial-2025.pdf

2 páginas

He publicado nuevos examenes de 5º Construcción 3: Examen-2o-parcial-2025.pdf

2 páginas

He publicado nuevos practicas de 3º Construcción 1: Practicas-CT1.pdf

16 páginas

apuntes

-

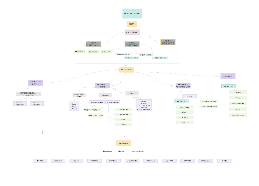
Esquema conceptual Pétreos

He publicado nuevos apuntes de 2º Materiales de Construcción: Esquema conceptual Pétreos

Petreos-1.pdf
Petreos-2.pdf
Ciclo.pdf