@user_2249935

97 Publicaciones

2.29k Interacciones

0 Seguidores

0 Siguiendo

Lista de publicaciones de user_2249935

He publicado nuevos apuntes de 1º Trabajo Fin de Máster: GuC3ADa20de20adopciC3B3n20de20IAInvestigaciC3B3n.pdf

12 páginas

He publicado nuevos apuntes de 1º Trabajo Fin de Máster: Decalogo-de-uso-de-la-IA-para-estudiantes.pdf

1 página

He publicado nuevos apuntes de 1º Trabajo Fin de Máster: GuC3ADa20de20correspondencia20de20IA20en20Turnitin.pdf

5 páginas

He publicado nuevos examenes de 1º Principios de la Educación en la Sociedad Digital: Test-Princioios-NOTEBOOK.pdf

13 páginas

He publicado nuevos apuntes de 1º Competencias Digitales y Mediáticas: Repaso-asignatura-1.pdf.pdf

49 páginas

He publicado nuevos apuntes de 1º Competencias Digitales y Mediáticas: CompetenciasDigitalesyMediaticas.pdf.pdf

15 páginas

He publicado nuevos apuntes de 1º Entornos para la Enseñanza y el Aprendizaje con TIC. Plataformas, Herramientas y Modalidades: ENTORNOS-REPASO-EXAMEN.pdf

11 páginas

He publicado nuevos examenes de 1º Principios de la Educación en la Sociedad Digital: 000-CLASE-REPASO-PRINCIPIOS-2026.pdf.pdf

41 páginas

He publicado nuevos examenes de 3º ENSEÑANZA Y APRENDIZAJE DE LAS MATEMÁTICAS EN EDUCACIÓN PRIMARIA: Examen-20222023.pdf

2 páginas

He publicado nuevos examenes de 3º ENSEÑANZA Y APRENDIZAJE DE LAS MATEMÁTICAS EN EDUCACIÓN PRIMARIA: EXAMEN-MATES-PRIMER-PARCIAL-CURSO-2023-2024.pdf

1 página

He publicado nuevos apuntes de 2º Atención a las Necesidades Educativas Específicas: MEDIDAS-Y-NIVELES-DE-RESPUESTA-12-paginas-ejemplos.pdf

12 páginas

He publicado nuevos apuntes de 2º DESARROLLO CURRICULAR Y AULAS DIGITALES EN EDUCACIÓN PRIMARIA: RESUMEN AULAS 25 páginas.pdf

25 páginas

He publicado nuevos examenes de 2º Dificultades de Aprendizaje y Trastornos del Desarrollo: PREGUNTAS-REPASO-TODOS-LOS-TEMAS.pdf

16 páginas

He publicado nuevos apuntes de 2º Psicología de la Instrucción: Esquemas-todos-los-temas--2-y-8.pdf

4 páginas

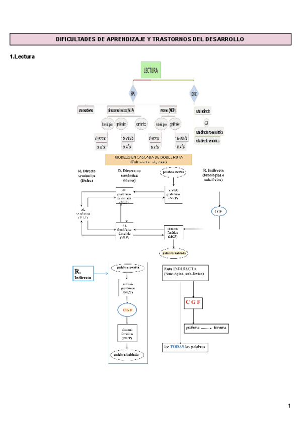
He publicado nuevos examenes de 2º Dificultades de Aprendizaje y Trastornos del Desarrollo: 20 hojas Apuntes TODO dificultades.pdf

40 páginas

He publicado nuevos apuntes de 2º enseñanza y Aprendizaje de las Ciencias Experimentales I: T4-ciencias todo.pdf

20 páginas

He publicado nuevos examenes de 2º DIDÁCTICA DE LA LENGUA CATALANA PARA LA EDUCACIÓN PRIMARIA: IMG043951.pdf

10 páginas

He publicado nuevos examenes de 2º DIDÁCTICA DE LA LENGUA CATALANA PARA LA EDUCACIÓN PRIMARIA: IMG038551.pdf

14 páginas

He publicado nuevos apuntes de 2º enseñanza y Aprendizaje de las Ciencias Experimentales I: E01-Ejercicios-repaso-azimut-orto-y-ocaso.docx

word

He publicado nuevos ejercicios de 2º enseñanza y Aprendizaje de las Ciencias Experimentales I: E05-Recapitulacion.docx

word