@user_2278283

Estudios: Grado en Psicología (US) ...Mostrar más

3 Publicaciones

69 Interacciones

0 Seguidores

5 Siguiendo

Lista de publicaciones de user_2278283

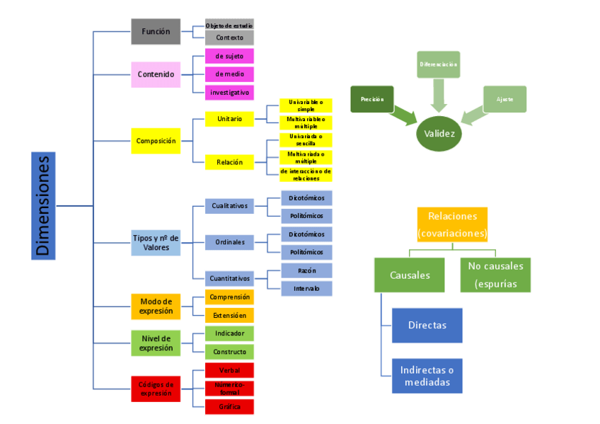
Resumen completo apuntes y diapositivas - esquema

38 páginas

He publicado nuevos apuntes de 1º Fundamentos Metodológicos en Psicologia: Esquema-FMP.pdf

1 página

Resumen libro

5 páginas