@user_3045320

8 Publicaciones

50 Interacciones

0 Seguidores

0 Siguiendo

Lista de publicaciones de user_3045320

He publicado nuevos apuntes de 1º Biología Celular: evolucio-organismes.pdf

1 página

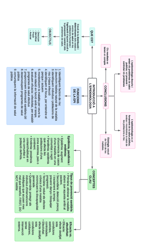
He publicado nuevos apuntes de 1º Bioestadística Básica, Epidemiología e Introducción a la Investigación: INTRODUCCIO-A-LEPIDEMIOLOGIA.pdf

1 página

He publicado nuevos apuntes de 1º Bioestadística Básica, Epidemiología e Introducción a la Investigación: ESTUDIS-EXPERIMENTALS.pdf

1 página

He publicado nuevos apuntes de 1º Bioestadística Básica, Epidemiología e Introducción a la Investigación: ESTUDIS-ANALITICS-COHORTS.pdf

1 página

He publicado nuevos apuntes de 1º Bioestadística Básica, Epidemiología e Introducción a la Investigación: ESTUDIS-DESCRIPTIUS.pdf

1 página

He publicado nuevos apuntes de 1º Bioestadística Básica, Epidemiología e Introducción a la Investigación: ESTUDIS-ANALITICS-OBSERVACIONALS-CASOS-CREUATS-CASOS-CONTROLS-NIATS.pdf

1 página

He publicado nuevos apuntes de 1º Bioestadística Básica, Epidemiología e Introducción a la Investigación: ESTUDIS-ANALITICS-CASOS-CONTROL.pdf

1 página

He publicado nuevos apuntes de 1º Bioestadística Básica, Epidemiología e Introducción a la Investigación: ESTUDI-EPIDEMIOLOGIC.pdf

1 página