@user_3468023

Estudios: Grado en Fisioterapia (DEUSTO) ...Mostrar más

76 Publicaciones

772 Interacciones

0 Seguidores

1 Siguiendo

Lista de publicaciones de user_3468023

apuntes

-

Anatomia eta fisiologia III

He publicado nuevos apuntes de 2º Anatomía y Fisiología Humana III: Anatomia eta fisiologia III

01.-NUTRIZIOA.pdf
02.-MUSKULU-UZKURDURA.pdf
03.-FISIOLOGIA-NEUROMUSKULARRA-PROPIOZEPZIOA.pdf
04.-METABOLISMO-ENERGETIKOA.pdf
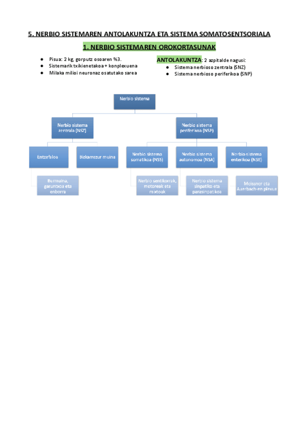
05.-NERBIO-SISTEMAREN-ANTOLAKUNTZA-ETA-SISTEMA-SOMATOSENTSORIALA.pdf
06.-FISIOLOGIA-NEURALA.pdf