@user_4893653

4 Publicaciones

50 Interacciones

0 Seguidores

0 Siguiendo

Lista de publicaciones de user_4893653

He publicado nuevos apuntes de Logística de almacenamiento: Apuntes-Logistica-T.docx

word

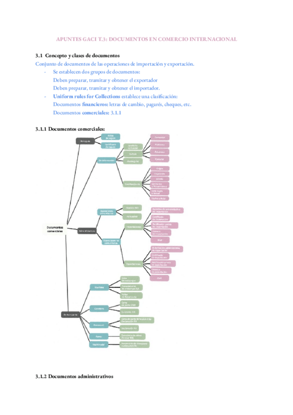
He publicado nuevos apuntes de Gestión administrativa del comercio internacional: APUNTES-GACI-T.3.docx

word

He publicado nuevos apuntes de Transporte internacional de mercancías: APUNTES-TIM.pdf

11 páginas

He publicado nuevos apuntes de Logística de almacenamiento: APUNTES-LOGISTICA.pdf

6 páginas