@Vainillina

9 Publicaciones

216 Interacciones

0 Seguidores

0 Siguiendo

Lista de publicaciones de Vainillina

trabajos

-

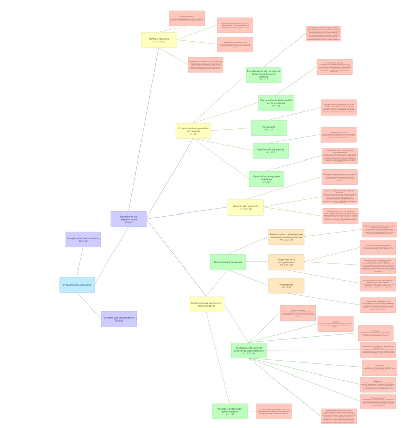
Esquemas Procedimiento Tributario

He publicado nuevos trabajos de 2º Derecho Financiero I: Esquemas Procedimiento Tributario

Procedimiento Tributario.pdf
Procedimiento Tributario (1).pdf
Procedimiento Tributario (2).pdf
Procedimiento Tributario (3).pdf
Procedimiento Tributario (4).pdf
Procedimiento Tributario (5).pdf

He publicado nuevos apuntes de 2º Derecho Financiero I: DerechoFinancieroIMateriadeExamen.pdf

11 páginas

He publicado nuevos apuntes de 3º Derecho Mercantil I: MercantilI.pdf

39 páginas