@Werly

21 Publicaciones

1.13k Interacciones

1 Seguidores

0 Siguiendo

Lista de publicaciones de Werly

He publicado nuevos apuntes de 1º Operaciones Básicas de Laboratorio: Instalación del origin.pdf

1 página

He publicado nuevos apuntes de 1º Informática Aplicada a la Química: Instalación del origin.pdf

1 página

He publicado nuevos examenes de 3º Química Orgánica II: Control orgánica 2º Cuatrimestre.jpg

Imagen

He publicado nuevos apuntes de 3º Química Analítica II: P3 Wuolah.docx

word

He publicado nuevos examenes de 2º Química Orgánica I: Examen orgánica.pdf

1 página

examenes

-

Resuelto Examen 10 Febrero 2013 Parcialmente Resuelto

He publicado nuevos examenes de 1º Matemáticas: Resuelto Examen 10 Febrero 2013 Parcialmente Resuelto

ex mates 10 febrero 2013.pdf
Examen original.pdf

He publicado nuevos trabajos de 2º Ingeniería Química: Wuolah Cemento.pdf

8 páginas

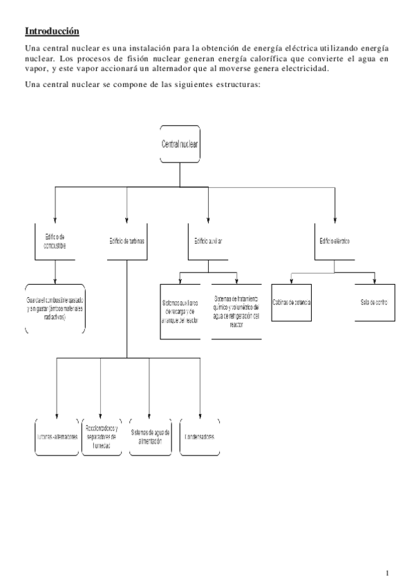
He publicado nuevos apuntes de 2º Ingeniería Química: Wuolah NUCELAR WEB.pdf

9 páginas

He publicado nuevos apuntes de 1º Matemáticas: Convergencia y series - guia .pdf

5 páginas

Muchos comentarios de la profesora sobre como se realiza el informe

6 páginas

He publicado nuevos apuntes de 1º Matemáticas: images(2).pdf

3 páginas

apuntes

-

Diapositivas Susana García Martín

Son las que usa en clase, las diapositivas que no deja que descarguemos del campus virtual

3 de Marzo (1) (8 files merged).pdf
24_de_Febrero_1_15_files_merged_.pdf
10 de Marzo (1) (14 files merged).pdf
24_de_Febrero_1_15_files_merged_.pdf

practicas

-

Informes de Laboratorio Analítica

Están todos los informes

Dureza del Agua wuolah.pdf
Ca en leche Wuolah.pdf
Cloruro y yoduro.Valoración potenciométrica Wuolah.pdf
Nitrógeno Wuolah.pdf
VIT C WUOLAH.pdf