@yourstudyy

Estudios: Bachillerato ...Mostrar más

Bio: estudiante de 2º de bachillerato!

79 Publicaciones

483 Interacciones

10 Seguidores

4 Siguiendo

Lista de publicaciones de yourstudyy

He publicado nuevos apuntes de 2º Historia de España: LA-SEGUNDA-REPUBLICA.pdf

8 páginas

He publicado nuevos apuntes de 2º Historia de España: LA-GUERRA-CIVIL-1936-1939.pdf

5 páginas

LIBRO DE FILOSOFIA PARA PAU

Hola! Ya tengo el libro de Historia de la Filosofía hecho: apuntes de cada autor (Platón, Aristóteles, Tomás de Aquino, Descartes, David Hume, Nietzsche y Ortega y Gaseet), tres textos comentados de cada uno, relación entre autores y cada disertación de cada autor. Si os interesáis, contactad conmigo! habladme a mi vinted: pauuv09

He publicado nuevos apuntes de 2º Historia de España: DICTADURA-PRIMO-DE-RIVERA.pdf

3 páginas

Hola! Ya tengo el libro de Historia de la Filosofía hecho: apuntes de cada autor (Platón, Aristóteles, Tomás de Aquino, Descartes, David Hume, Nietzsche y Ortega y Gaseet), tres textos comentados de cada uno, relación entre autores y cada disertación de cada autor. Si os interesáis, contactad conmigo!

He publicado nuevos apuntes de 2º Historia de la Filosofía: NIETZSCHE.pdf

2 páginas

He publicado nuevos apuntes de 2º Historia de España: EL-SEXENIO-REVOLUCIONARIODEMOCRATICO-1868-1874.pdf

4 páginas

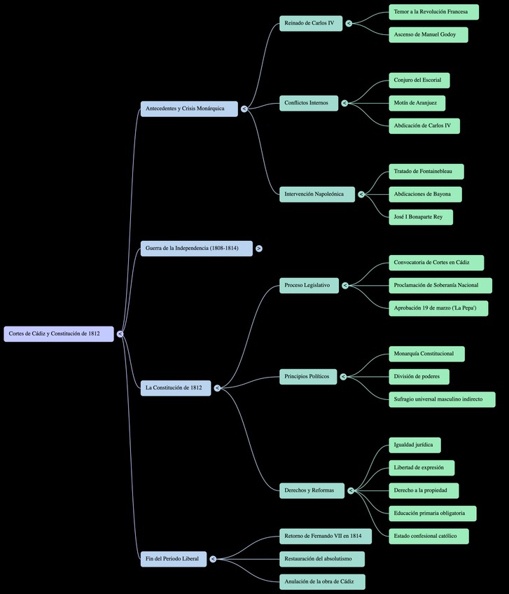
He publicado nuevos apuntes de 2º Historia de España: Mapa-conceptual-Cortes-de-Cadiz.png

Imagen

He publicado nuevos apuntes de 2º Historia de España: Mapa-conceptual-Isabel-II.png

Imagen

He publicado nuevos apuntes de 2º Historia de España: Mapa-conceptual-Cortes-de-Cadiz.png

Imagen

He publicado nuevos apuntes de 2º Historia de España: Mapa-conceptual-Isabel-II.png

Imagen

He publicado nuevos apuntes de 2º Historia de España: CORTES-DE-CADIZ-Y-CONSTITUCION-DE-1812-1.pdf

3 páginas

He publicado nuevos apuntes de 2º Historia de España: ABSOLUTISMO-FRENTE-AL-LIBERALISMO.pdf

2 páginas

He publicado nuevos apuntes de 2º Biología II: ANABOLISMO.pdf

6 páginas

He publicado nuevos apuntes de 2º Biología II: TRANSFORMACIONES-ECONOMICAS-DEL-SIGLO-XIX-LAS-DESAMORTIZACIONES.pdf

2 páginas

He publicado nuevos apuntes de 2º Biología II: NUCLEO-CELULAR.pdf

8 páginas

un poco largo, pero completo :)

11 páginas

He publicado nuevos apuntes de 2º Lengua Castellana y Literatura II: Poema-umbrio-por-la-pena-casi-bruno.pdf

2 páginas

poema comentado en dos apartados importantes :)

2 páginas

He publicado nuevos apuntes de 2º Lengua Castellana y Literatura II: poema-el-nino-yuntero.pdf

1 página