@Z_SK7

14 Publicaciones

462 Interacciones

2 Seguidores

2 Siguiendo

Lista de publicaciones de Z_SK7

He publicado nuevos apuntes de 3º Electrónica Audiovisual: ElectAudT3.pdf

4 páginas

He publicado nuevos ejercicios de 3º Equipos de Vídeo: CuestionesT2.pdf

8 páginas

Cuestiones resueltas Tema 1 Equipos de Video

4 páginas

Resumen formulas interesantes sobre transistores

2 páginas

He publicado nuevos apuntes de 2º Fundamentos de Electrónica Analógica y de Potencia: Practica1.pdf

13 páginas

He publicado nuevos apuntes de 2º Diseño Digital: Diseno-Sumador-Restador-4-bits.pdf

1 página

He publicado nuevos apuntes de 2º Diseño Digital: Diseno-Registro-Universal-8-bits.pdf

1 página

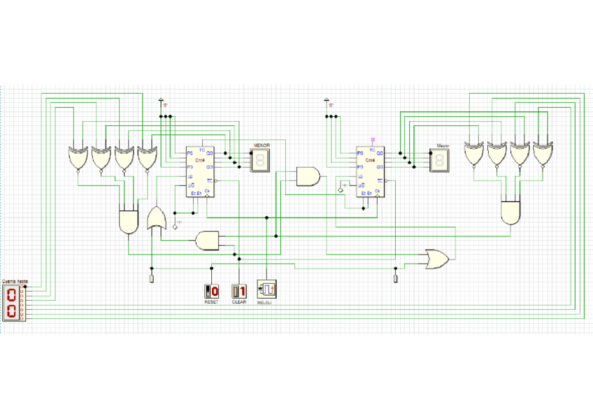
He publicado nuevos apuntes de 2º Diseño Digital: Diseno-Contador-Programable.pdf

1 página

He publicado nuevos apuntes de 1º Tecnología Electrónica: Practica-2-Completada.pdf

10 páginas

Práctica hecha para comprobar resultados antes de entregar, en esta asignatura las prácticas son muy importantes.

14 páginas

apuntes

-

Métodos_Numéricos_Apuntes y Ej.Examenes

He publicado nuevos apuntes de 1º Estadística y Métodos Numéricos: Métodos_Numéricos_Apuntes y Ej.Examenes

DerIntNumerica.pdf
EcNoLineal.pdf
SistEcLine.pdf
InterpolAprox.pdf