Ingeniería Industrial (IBERO)

location_on

Bogotá, D.C.

Sube tus apuntes

arrow_forward
Gana dinero subiendo apuntes

Asignaturas de Ingeniería Industrial (IBERO)

chevron_left
chevron_right

Asignatura

arrow_downward
Álgebra Lineal

2º

1 posts

Cálculo Integral

4º

2 posts

Cálculo vectorial

5º

0 posts

Diseño Industrial

2º

0 posts

Economía General

3º

0 posts

Ergonomía

9º

0 posts

Ética Profesional

9º

11 posts

Física Mecánica

4º

0 posts

Inglés I

3º

0 posts

Inglés II

4º

0 posts

Inglés III

5º

0 posts

Investigación I

7º

0 posts

Investigación II

8º

0 posts

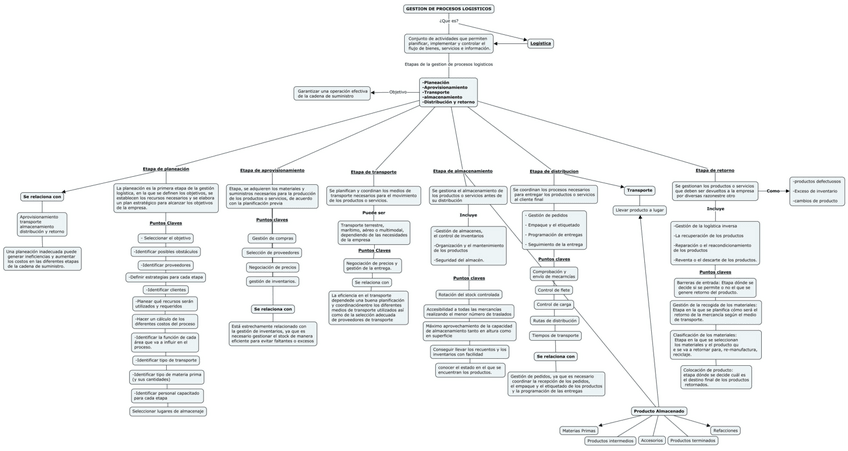
Logística

10º

4 posts

Matemática Básica

2º

0 posts

Mercadotecnia

7º

0 posts

Práctica

10º

0 posts

Química General

1º

1 posts

Últimas publicaciones de Ingeniería Industrial (IBERO)

concepto de matriz inversa, regular y singular

7 páginas

Calculo integral de Solido de Revoluciones con explicación del método disco y arandelas

13 páginas

Este documento aborda la determinación del pH como una herramienta clave en el control de calidad de los alimentos. Comprender el pH permite evaluar frescura, seguridad y estabilidad de productos.

12 páginas

Este documento está enfocado en el trazado de curvas, una técnica fundamental para analizar el comportamiento de funciones mediante derivadas, puntos críticos, concavidad y así entender su representación gráfica.

10 páginas

Este documento reúne los conceptos clave de la diferenciación numérica, una herramienta esencial para aproximar derivadas cuando se trabaja con funciones discretas o datos experimentales.

10 páginas

“Entender las indeterminaciones es clave para dominar los límites. ¡Aquí te lo explico fácil y directo!” – Eve ?

8 páginas

He publicado nuevos apuntes de 2º Habilidades de Comunicación II : OK-Sector-Empresarial.docx

word

apuntes

-

Trabajo de grado

He publicado nuevos apuntes de 9º Formulación y Evaluación de Proyectos: Trabajo de grado

TRABAJO-DE-GRADO-RONCANCIO-RICARDO-FINAL-1.docx

He publicado nuevos otros de 10º Logística: FINAL-ESTUDIO-DE-CASO-TT-SAS.docx

word

He publicado nuevos apuntes de 9º Ética Profesional: PML-actividad-final.pdf

8 páginas

He publicado nuevos apuntes de 9º Ética Profesional: HDVENERO2023-marzo1.pdf

23 páginas

He publicado nuevos apuntes de 9º Ética Profesional: BPM-ACTIVIDAD-1-copia-copia.pdf

19 páginas

He publicado nuevos apuntes de 9º Ética Profesional: ACTIVIDAD-3-etica.pdf

9 páginas

He publicado nuevos apuntes de 9º Ética Profesional: actividad-2-Etica-Profesional.pdf

7 páginas

He publicado nuevos apuntes de 9º Ética Profesional: Actividad-2-gestion-recursos-humanos-copia.pdf

6 páginas

He publicado nuevos apuntes de 9º Ética Profesional: actividad-1-Gestion-de-recursos-humanos-copia.pdf

4 páginas

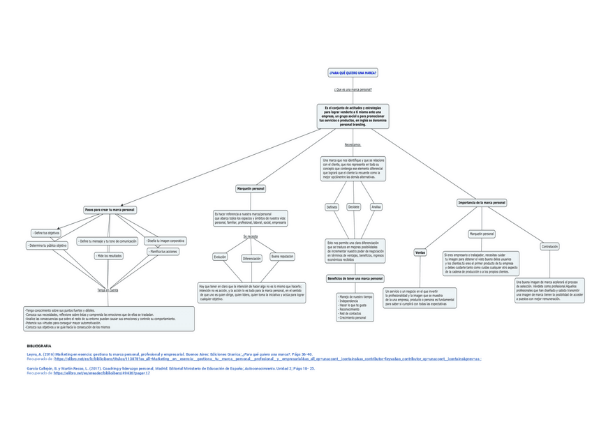
He publicado nuevos apuntes de 8º Ingeniería de Materiales: actividad2-marca-personal.pdf

3 páginas

He publicado nuevos apuntes de 8º Ingeniería de Materiales: ACTIVIDAD-3-ING-DE-MATERIALES.pdf

2 páginas

He publicado nuevos apuntes de 8º Ingeniería de Materiales: Actividad-1.pdf

4 páginas

He publicado nuevos apuntes de 10º Logística: Actividad-2-LOGISTICA.pdf

3 páginas

He publicado nuevos apuntes de 10º Logística: actividad-1-Proyectos-copia.pdf

6 páginas

He publicado nuevos apuntes de 10º Logística: actividad-1-Etica-Profesional-copia-copia.pdf

8 páginas

He publicado nuevos apuntes de 9º Gestión de Recursos Humanos: Actividad-final-gestion-recursos-humanos.pdf

7 páginas

He publicado nuevos apuntes de 9º Gestión de Recursos Humanos: Actividad-5-etica.pdf

4 páginas

He publicado nuevos apuntes de 9º Gestión de Recursos Humanos: ACTIVIDAD-4-LA-ETICA-Y-EL-CONTEXTO-ACTUAL.pdf

3 páginas
Anónimo

@Anónimo

He publicado nuevos trabajos de 10º Business Process Management: Taller-Unidad-1-Antropometria-Biomecanica-ergonomia.pdf

18 páginas
Anónimo

@Anónimo

He publicado nuevos trabajos de 10º Business Process Management: Taller-Unidad-1-GP.pdf

18 páginas
Anónimo

@Anónimo

He publicado nuevos trabajos de 10º Business Process Management: PML-Actividad.pdf

4 páginas

He publicado nuevos apuntes de 9º Gestión de Calidad I: Datos-Soporte-Indicadores-Financieros.xlsx-Hoja1.pdf

4 páginas