
Asignaturas de LA SISLA - Cuidados Auxiliares de Enfermería
Asignatura
arrow_downward145 posts
Últimas publicaciones de LA SISLA - Cuidados Auxiliares de Enfermería
He publicado nuevos test de Técnicas de ayuda odontológica/estomatológica: TEST-TEMA-2-TAO.pdf
He publicado nuevos otros de Técnicas de ayuda odontológica/estomatológica: ESQUEMA-TEMA-2-TAO.pdf
He publicado nuevos ejercicios de Técnicas de ayuda odontológica/estomatológica: ACTIVIDADES-TAO-TEMA-2.pdf
He publicado nuevos apuntes de Técnicas de ayuda odontológica/estomatológica: TEMA-2-TAO.pdf
He publicado nuevos test de Técnicas básicas de enfermería: TEST-TEMA-2-TBE.pdf
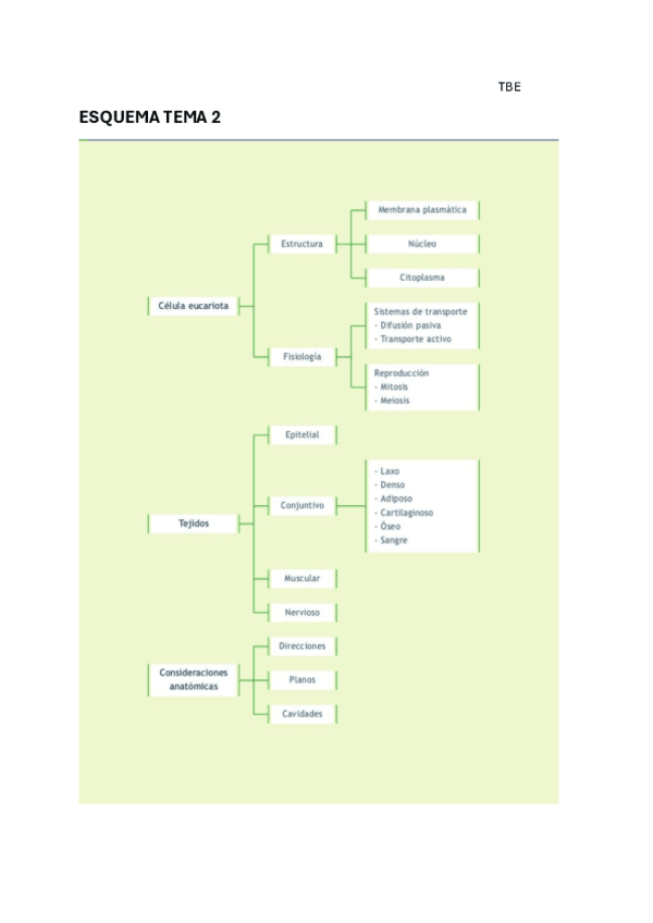
He publicado nuevos otros de Técnicas básicas de enfermería: ESQUEMA-TEMA-2-TBE.pdf
He publicado nuevos ejercicios de Técnicas básicas de enfermería: ACTIVIDADES-TEMA-2-TBE.pdf
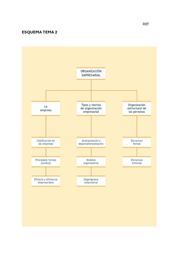
He publicado nuevos otros de Relaciones en el entorno del trabajo: ESQUEMA-TEMA-2-RET.pdf
He publicado nuevos test de Relaciones en el entorno del trabajo: TEST-TEMA-2-RET.pdf
He publicado nuevos ejercicios de Relaciones en el entorno del trabajo: ACTIVIDADES-TEMA-2-RET.pdf
He publicado nuevos apuntes de Relaciones en el entorno del trabajo: TEMA-2-RET.pdf
He publicado nuevos test de Promoción de la salud y apoyo psicológico al paciente: TEST-TEMA-2-PSICOLOGIA.pdf
He publicado nuevos ejercicios de Promoción de la salud y apoyo psicológico al paciente: ACTIVIDADES-TEMA-2-PSICOLOGIA.pdf
He publicado nuevos otros de Promoción de la salud y apoyo psicológico al paciente: ESQUEMA-TEMA-2-PSICOLOGIA.pdf
He publicado nuevos apuntes de Promoción de la salud y apoyo psicológico al paciente: TEMA-2-PSICOLOGIA.pdf
He publicado nuevos apuntes de Higiene del medio hospitalario y limpieza del material: RESUMEN-TEMA-2-HIGIENE.pdf
He publicado nuevos test de Higiene del medio hospitalario y limpieza del material: TEST-TEMA-2-HIGIENE.pdf
He publicado nuevos otros de Higiene del medio hospitalario y limpieza del material: ESQUEMA-TEMA-2-HIGIENE.pdf
He publicado nuevos ejercicios de Higiene del medio hospitalario y limpieza del material: ACTIVIDADES-HIGIENE-TEMA-2.pdf
He publicado nuevos test de Formación y Orientación Laboral (FOL): TEST-TEMA-2-DOC.pdf
He publicado nuevos otros de Formación y Orientación Laboral (FOL): ESQUEMA-TEMA-2-DOCUMNETACION.pdf
He publicado nuevos apuntes de Formación y Orientación Laboral (FOL): RESUMEN-TEMA-2-DOCUMENTACION.pdf
He publicado nuevos ejercicios de Formación y Orientación Laboral (FOL): ACTIVIDADES-TEMA-2-DOCUMENTACION.pdf
He publicado nuevos test de Técnicas de ayuda odontológica/estomatológica: TEST-TEMA-1-TAO.pdf
He publicado nuevos apuntes de Técnicas de ayuda odontológica/estomatológica: RESUMEN-TEMA-1-TAO.pdf
He publicado nuevos otros de Técnicas de ayuda odontológica/estomatológica: ESQUEMA-TEMA-1-TAO.pdf
He publicado nuevos ejercicios de Técnicas de ayuda odontológica/estomatológica: ACTIVIDADES-TEMA-1-TAO.pdf
He publicado nuevos otros de Técnicas básicas de enfermería: ESQUEMAS-TEMA-1-TBE.pdf
He publicado nuevos apuntes de Técnicas básicas de enfermería: RESUMEN-TEMA-1-TBE.pdf
He publicado nuevos test de Técnicas básicas de enfermería: Test-tema-1-tbe.pdf
He publicado nuevos ejercicios de Técnicas básicas de enfermería: ACTIVIDADES-TEMA-1-TBE.pdf
He publicado nuevos apuntes de Relaciones en el entorno del trabajo: TEMA-1-RET.pdf
He publicado nuevos test de Relaciones en el entorno del trabajo: TEST-TEMA-1-RET.pdf
He publicado nuevos otros de Relaciones en el entorno del trabajo: ESQUEMA-TEMA-1-RET.pdf
He publicado nuevos ejercicios de Relaciones en el entorno del trabajo: ACTIVIDADES-TEMA-1-RET.pdf
He publicado nuevos test de Promoción de la salud y apoyo psicológico al paciente: TEST-TEMA-1-PSICOLOGIA.pdf
He publicado nuevos otros de Promoción de la salud y apoyo psicológico al paciente: ESQUEMA-TEMA-1-PSICOLOGIA.pdf
He publicado nuevos apuntes de Promoción de la salud y apoyo psicológico al paciente: RESUMEN-TEMA-1-PSICOLOGIA.pdf
He publicado nuevos ejercicios de Promoción de la salud y apoyo psicológico al paciente: ACTIVIDADES-TEMA-1-PSICOLOGIA.pdf
He publicado nuevos test de Operaciones administrativas y documentación sanitaria: TEST-TEMA-1-ADMINISTRACION-Y-DOCUMENTACION-SANITARIA.pdf
He publicado nuevos apuntes de Operaciones administrativas y documentación sanitaria: TEMA-1-ADMINISTRACION-Y-DOCUMENTACION-SANITARIA.pdf
He publicado nuevos otros de Operaciones administrativas y documentación sanitaria: ESQUEMA-TEMA-1-ADMINISTRACION-Y-DOCUMENTACION.pdf
He publicado nuevos ejercicios de Operaciones administrativas y documentación sanitaria: ACTIVIDADES-TEMA-1-ADMINISTRACION-Y-DOCUMENTACION.pdf
He publicado nuevos apuntes de Higiene del medio hospitalario y limpieza del material: TEMA-1-HIGIENE.pdf
He publicado nuevos otros de Higiene del medio hospitalario y limpieza del material: ESQUEMA-TEMA-1-HIGIENE.pdf
He publicado nuevos test de Higiene del medio hospitalario y limpieza del material: tets-tema-1-higine.pdf
He publicado nuevos ejercicios de Higiene del medio hospitalario y limpieza del material: ACTIVIADDES-HIGIENE-TEMA-1.pdf
He publicado nuevos ejercicios de Formación y Orientación Laboral (FOL): ACTIVIDADES-TEMA-1-FOL.pdf
He publicado nuevos test de Formación y Orientación Laboral (FOL): TEST-TEMA-1-FOL.pdf
He publicado nuevos otros de Formación y Orientación Laboral (FOL): ESQUEMA-TEMA-1-FOL.pdf
He publicado nuevos apuntes de Formación y Orientación Laboral (FOL): RESUMEN-TEMA-1-FOL.pdf
APUNTES TÉCNICO CUIDADOS DE ENFERMERÍA
He publicado nuevos apuntes de Técnicas básicas de enfermería: Patologias-t5230124174349.pdf
He publicado nuevos apuntes de Técnicas básicas de enfermería: Diferencias-de-venas-y-arterias230119083948.pdf
He publicado nuevos apuntes de Técnicas básicas de enfermería: Dibujo-partes-de-venas-y-arterias-tbe.pdf
He publicado nuevos apuntes de Higiene del medio hospitalario y limpieza del material: T5-hmh.pdf
He publicado nuevos apuntes de Higiene del medio hospitalario y limpieza del material: Tema-4-hmh.pdf