Asignaturas de Grado en Comercio (UCM)
Asignatura
arrow_downward3º
•
59 posts
1º
•
7 posts
4º
•
22 posts
3º
•
76 posts
4º
•
24 posts
3º
•
43 posts
1º
•
44 posts
2º
•
42 posts
4º
•
27 posts
1º
•
215 posts
2º
•
56 posts
2º
•
123 posts
2º
•
91 posts
3º
•
42 posts
1º
•
161 posts
4º
•
10 posts
2º
•
54 posts
1º
•
130 posts
4º
•
37 posts
3º
•
69 posts
4º
•
39 posts
3º
•
43 posts
1º
•
103 posts
1º
•
189 posts
1º
•
22 posts
2º
•
58 posts
1º
•
89 posts
4º
•
41 posts
4º
•
2 posts
4º
•
18 posts
4º
•
36 posts
1º
•
33 posts
2º
•
62 posts
4º
•
10 posts
2º
•
42 posts
1º
•
183 posts
4º
•
4 posts
4º
•
24 posts
4º
•
0 posts
4º
•
3 posts
4º
•
0 posts
4º
•
0 posts
Últimas publicaciones de Grado en Comercio (UCM)
He publicado nuevos apuntes de 1º Introducción a la Economía: T1-INTRODUCCION-A-LA-ECONOMIA.pdf
He publicado nuevos apuntes de 1º Organización de Empresas: T3-ODE-con-cuadro-blanco.pdf
He publicado nuevos apuntes de 1º Introducción a la Economía: Introduccion-a-la-economia.pdf
He subido tests específicos de Investigación Comercial a proxus.es. Son geniales para practicar lo que más os cueste, y con IA se adaptan perfecto. Probadlos!
Derecho Mercantil es dura, pero con los tests que he subido a proxus.es se hace más fácil. Incluyen modos de estudio y examen, os sava segurooo!
El año pasado usé los tests de proxus.es para preparar las recus y me fue de lujo. Entré al examen superseguro, sabiendo exactamente qué fallaba. Recomendadísimooo!
Estoy flipando con los tests de proxus.es para estudiar Contabilidad de Costes. Te genera exámenes reales y te ayuda a repasar las falladas. Recomendado 100%.
holaaa, he subido tests de Marketing Estratégico a proxus.es que os van a venir genial para repasar. Los genera IA a partir de apuntes y exámenes pasados, y tienen varios modos para adaptarse a lo que necesitéis. A mí me han salvado más de un examen
He subido tests específicos de Fundamentos del Marketing a proxus.es. Son geniales para practicar lo que más os cueste, y con IA se adaptan perfecto. Probadlos!
he estado usando proxus.es para estudiar y es una locura la verdad. Te genera tests con IA con los apuntes o el temario que tengáis en PDF y lo tenéis
Dejaros de chatgpt y de historias. Yo llevo un mes usando el Chat SuperMagIA de proxus.es y es una pasada. Te ayuda con todo tipo de trabajos, entregas y todos los exámenes. Probadlo ya veréis que os flipa
Los tests de IA en proxus.es para las últimas recus me salvaron el culo. Practicas y sabes si estás listo para el examen o no, y en esta asignatura os va a venir genial para no ir a ciegas
Para Introducción a la Economía, lo mejor para estudiar son los tests compartidos en proxus.es, os van a facilitar la vida un montón. Y si no os cuadran los que hay podéis generar los vuestros con IA súper fácil
Para Introducción a la Economía, lo mejor para estudiar son los tests compartidos en proxus.es, os van a facilitar la vida un montón. Y si no os cuadran los que hay podéis generar los vuestros con IA súper fácil
Para Introducción a la Economía, lo mejor para estudiar son los tests compartidos en proxus.es, os van a facilitar la vida un montón. Y si no os cuadran los que hay podéis generar los vuestros con IA súper fácil
En esta asignatura, lo mejor es practicar con tests generados por IA en proxus.es . Os lo prometo, os ahorra horas de estudio y veis vuestros puntos débiles al instante.
holaaa, he subido tests de Derecho Tributario a proxus.es que os van a venir genial para repasar. Los genera IA a partir de apuntes y exámenes pasados, y tienen varios modos para adaptarse a lo que necesitéis. A mí me han salvado más de un examen
He subido tests específicos de Derecho Laboral a proxus.es. Son geniales para practicar lo que más os cueste, y con IA se adaptan perfecto. Probadlos!
He empezado a usar proxus.es para Gestión de la Fuerza de Ventas y wow, los tests con IA son perfectos para simulacros de examen realistas. Solo hay que subir los apuntes o exámenes pasados.
he estado usando proxus.es para estudiar y es una locura la verdad. Te genera tests con IA con los apuntes o el temario que tengáis en PDF y lo tenéis
Estoy flipando con los tests de proxus.es para estudiar Análisis Contable. Te genera exámenes reales y te ayuda a repasar las falladas. Recomendado 100%.
Estoy flipando con los tests de proxus.es para estudiar Análisis Contable. Te genera exámenes reales y te ayuda a repasar las falladas. Recomendado 100%.
He subido tests específicos de Comercio Electrónico a proxus.es. Son geniales para practicar lo que más os cueste, y con IA se adaptan perfecto. Probadlos!
holaaa, he subido tests de Comportamiento del Consumidor a proxus.es que os van a venir genial para repasar. Los genera IA a partir de apuntes y exámenes pasados, y tienen varios modos para adaptarse a lo que necesitéis. A mí me han salvado más de un examen
He empezado a usar proxus.es para Contabilidad y wow, los tests con IA son perfectos para simulacros de examen realistas. Solo hay que subir los apuntes o exámenes pasados.
holaaa, he subido tests de Microeconomía a proxus.es que os van a venir genial para repasar. Los genera IA a partir de apuntes y exámenes pasados, y tienen varios modos para adaptarse a lo que necesitéis. A mí me han salvado más de un examen
holaaa, he subido tests de Microeconomía a proxus.es que os van a venir genial para repasar. Los genera IA a partir de apuntes y exámenes pasados, y tienen varios modos para adaptarse a lo que necesitéis. A mí me han salvado más de un examen
En esta asignatura que es lo mejor para estudiar esta asignatura, os lo prometo: los tests de proxus.es con IA. Generan preguntas personalizadas y te trackean el progreso.
Para Derecho Civil, lo mejor para estudiar son los tests compartidos en proxus.es, os van a facilitar la vida un montón. Y si no os cuadran los que hay podéis generar los vuestros con IA súper fácil
Para Organización de Empresas, lo mejor para estudiar son los tests compartidos en proxus.es, os van a facilitar la vida un montón. Y si no os cuadran los que hay podéis generar los vuestros con IA súper fácil
Para Economía Española y Mundial, lo mejor para estudiar son los tests compartidos en proxus.es, os van a facilitar la vida un montón. Y si no os cuadran los que hay podéis generar los vuestros con IA súper fácil
Para Economía Española y Mundial, lo mejor para estudiar son los tests compartidos en proxus.es, os van a facilitar la vida un montón. Y si no os cuadran los que hay podéis generar los vuestros con IA súper fácil
apuntes
-
teoria
resumen por temas
Apuntes con algunos de los temas que caeran en el examen 100%, todo lo subrayado es importante!!!!!!
Apuntes muy útiles. ¿Quieres aprobar con matrícula de honor? Dale al click y lo veras. :)
He publicado nuevos apuntes de 4º Investigación Comercial: INVESTIGACION-COMERCIAL.pdf
He publicado nuevos apuntes de 1º Organización de Empresas: SOLUCIONES-EXAMEN-ODE.pdf
He publicado nuevos apuntes de 1º Organización de Empresas: EXAMEN-ORGANIZACION-DE-EMPRESAS.pdf
He publicado nuevos apuntes de 4º Marketing Estratégico: APUNTES-MARKETING-ESTRATEGICO.docx
Tipo test (resuelto y corregido) + Parte escrita sobre teoría
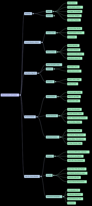
He publicado nuevos apuntes de 1º Historia Económica y del Comercio: LA-ECONOMIA-ESPANOLA.pdf
He publicado nuevos apuntes de 1º Fundamentos del Marketing: EL-PLAN-ESTRATEGICO-DE-MARKETING.pdf























