
Doble Grado en Administración y Dirección de Empresas y Derecho (UNIZAR)
Zaragoza
Sube tus apuntes
arrow_forwardAsignaturas de Doble Grado en Administración y Dirección de Empresas y Derecho (UNIZAR)
Asignatura
arrow_downward4º
•
5 posts
6º
•
0 posts
5º
•
0 posts
1º
•
25 posts
1º
•
23 posts
6º
•
0 posts
6º
•
0 posts
5º
•
0 posts
6º
•
0 posts
3º
•
24 posts
2º
•
31 posts
5º
•
0 posts
5º
•
0 posts
2º
•
17 posts
1º
•
54 posts
1º
•
59 posts
1º
•
40 posts
3º
•
21 posts
3º
•
9 posts
2º
•
4 posts
4º
•
5 posts
5º
•
0 posts
5º
•
1 posts
1º
•
56 posts
4º
•
6 posts
4º
•
1 posts
2º
•
20 posts
2º
•
9 posts
3º
•
6 posts
4º
•
9 posts
5º
•
0 posts
4º
•
1 posts
5º
•
0 posts
6º
•
0 posts
5º
•
0 posts
5º
•
0 posts
4º
•
4 posts
4º
•
3 posts
5º
•
0 posts
4º
•
0 posts
3º
•
2 posts
2º
•
14 posts
2º
•
13 posts
3º
•
3 posts
5º
•
0 posts
5º
•
0 posts
5º
•
0 posts
2º
•
12 posts
5º
•
0 posts
5º
•
0 posts
5º
•
0 posts
5º
•
0 posts
5º
•
0 posts
3º
•
8 posts
6º
•
0 posts
6º
•
0 posts
6º
•
0 posts
6º
•
0 posts
6º
•
0 posts
6º
•
0 posts
2º
•
8 posts
3º
•
4 posts
1º
•
7 posts
1º
•
8 posts
6º
•
0 posts
1º
•
12 posts
2º
•
2 posts
3º
•
2 posts
6º
•
0 posts
5º
•
0 posts
5º
•
0 posts
1º
•
28 posts
6º
•
0 posts
6º
•
0 posts
Últimas publicaciones de Doble Grado en Administración y Dirección de Empresas y Derecho (UNIZAR)
He publicado nuevos apuntes de 1º Derecho Constitucional II: TEMA-6.-DERECHO-CONSTITUCIONAL-II..pages
He publicado nuevos apuntes de 1º Derecho Civil: Persona y Bienes: DERECHO-CIVIL.-PERSONA-Y-BIENES.-TEMA-5..pdf
He publicado nuevos apuntes de 1º Derecho Civil: Persona y Bienes: DERECHO-CIVIL.-PERSONA-Y-BIENES.-TEMA-4..pdf
He publicado nuevos apuntes de 1º Derecho Civil: Persona y Bienes: DERECHO-CIVIL.-PERSONA-Y-BIENES.-TEMA-3..pdf
He publicado nuevos apuntes de 1º Derecho Civil: Persona y Bienes: DERECHO-CIVIL.-PERSONA-Y-BIENES.-TEMA-1..pdf
He publicado nuevos apuntes de 1º Derecho Civil: Persona y Bienes: DERECHO-CIVIL-PERSONA-Y-BIENES.-TEMA-2..pdf
He publicado nuevos apuntes de 1º Derecho Constitucional II: Tema-9-Consti-II.pdf
He publicado nuevos apuntes de 1º Derecho Constitucional II: Tema-5-Consti-II.pdf
He publicado nuevos apuntes de 1º Derecho Constitucional II: Apuntes-tema-8-Consti-II.pdf
He publicado nuevos apuntes de 1º Derecho Constitucional II: Tema-7-Consti-II.pdf
He publicado nuevos apuntes de 1º Contabilidad Financiera II: Apuntes-Tema-6-Conta-II.pdf
He publicado nuevos apuntes de 1º Derecho Constitucional II: ESQUEMA-TEMA-2-DERECHO-CONSTITUCIONAL-II.png
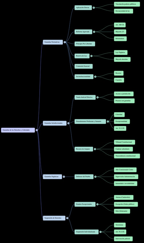
He publicado nuevos apuntes de 1º Derecho Constitucional II: ESQUEMA-TEMA-3-DERECHO-CONSTITUCIONAL-II.png
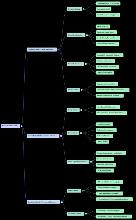
He publicado nuevos apuntes de 1º Derecho Constitucional II: ESQUEMA-TEMA-4-DERECHO-CONSTITUCIONAL-II.png
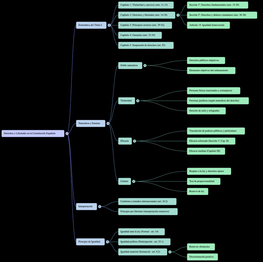
He publicado nuevos apuntes de 1º Derecho Constitucional II: ESQUEMA-TEMA-1-DERECHO-CONSTITUCIONAL-II.png
He publicado nuevos apuntes de 1º Derecho Constitucional II: TEMA-3-CONSTI-II..pdf
He publicado nuevos apuntes de 1º Derecho Constitucional II: DERECHO-CONSTITUCIONAL-II-TEMA-2..pdf
He publicado nuevos apuntes de 1º Derecho Constitucional II: DERECHO-CONSTITUCIONAL-II-TEMA-1..pdf
He publicado nuevos apuntes de 1º Derecho Constitucional II: TEMA-4.-CONSTI-II..pdf
He publicado nuevos examenes de 1º Matemáticas II: PRIMER-PARCIAL-MATES-II.-MARZO-2026.pdf
He publicado nuevos apuntes de 1º Derecho Constitucional II: Apuntes-tema-6-Consti-II.pdf
He publicado nuevos examenes de 1º Microeconomía I: Parcial-micro-marzo.pdf
He publicado nuevos apuntes de 1º Contabilidad Financiera II: esquema-tema-3-conta-ii.png
He publicado nuevos apuntes de 1º Contabilidad Financiera II: esquema-tema-4-conta-ii.png
He publicado nuevos apuntes de 1º Contabilidad Financiera II: esquema-tema-5-conta-ii.png
He publicado nuevos apuntes de 1º Contabilidad Financiera II: esquema-tema-2-conta-ii.png
He publicado nuevos apuntes de 1º Derecho Civil: Persona y Bienes: Apuntes-Temas-8-y-9-CIvil-I.pdf
He publicado nuevos apuntes de 1º Derecho Civil: Persona y Bienes: Apuntes-Temas-6-y-7-Civil-I.pdf
He publicado nuevos apuntes de 1º Derecho Civil: Persona y Bienes: Apuntes-Temas-4-y-5-Civil-I.pdf
He publicado nuevos apuntes de 1º Derecho Civil: Persona y Bienes: Apuntes-Tema-3-Civil-I.pdf
He publicado nuevos apuntes de 1º Derecho Constitucional II: Apuntes-Tema-4-Consti-II.pdf
He publicado nuevos apuntes de 1º Contabilidad Financiera II: Apuntes-Conta-II-Tema-5.pdf
He publicado nuevos apuntes de 1º Contabilidad Financiera II: Apuntes-Conta-II-Tema-4.pdf
He publicado nuevos apuntes de 1º Contabilidad Financiera II: Apuntes-Conta-II-Tema-3.pdf
He publicado nuevos apuntes de 1º Microeconomía I: Apuntes-Microeconomia-Tema-3.pdf
He publicado nuevos apuntes de 1º Microeconomía I: Apuntes-Microeconomia-Tema-2.pdf
He publicado nuevos apuntes de 1º Microeconomía I: Apuntes-Microeconomia-Tema-1.pdf
He publicado nuevos apuntes de 1º Microeconomía I: MICROECONOMIA.-TEMAS-1-4..pdf
He publicado nuevos apuntes de 1º Derecho Civil: Persona y Bienes: ESQUEMA-TEMA-10-CIVIL.-PERSONA-Y-BIENES.png
He publicado nuevos apuntes de 1º Derecho Civil: Persona y Bienes: ESQUEMA-TEMA-8-CIVIL.-PERSONA-Y-BIENES.png
He publicado nuevos apuntes de 1º Derecho Civil: Persona y Bienes: ESQUEMA-TEMA-9-CIVIL.-PERSONA-Y-BIENES.png
He publicado nuevos apuntes de 1º Derecho Civil: Persona y Bienes: ESQUEMA-TEMA-7-CIVIL.-PERSONA-Y-BIENES.png
He publicado nuevos apuntes de 1º Derecho Civil: Persona y Bienes: ESQUEMA-TEMA-6-CIVIL.-PERSONA-Y-BIENES.png
He publicado nuevos apuntes de 1º Derecho Civil: Persona y Bienes: ESQUEMA-TEMA-5-CIVIL.-PERSONA-Y-BIENES.png
He publicado nuevos apuntes de 1º Derecho Civil: Persona y Bienes: ESQUEMA-TEMA-4-CIVIL.-PERSONA-Y-BIENES.png
He publicado nuevos apuntes de 1º Derecho Civil: Persona y Bienes: ESQUEMA-TEMA-2-CIVIL.-PERSONA-Y-BIENES.png
He publicado nuevos apuntes de 1º Derecho Civil: Persona y Bienes: ESQUEMA-TEMA-3-CIVIL.-PERSONA-Y-BIENES.png
He publicado nuevos apuntes de 1º Derecho Civil: Persona y Bienes: ESQUEMA-TEMA-1-CIVIL.-PERSONA-Y-BIENES.png
He publicado nuevos apuntes de 1º Derecho Constitucional II: Apuntes-Tema-2-Consti-II.pdf
He publicado nuevos apuntes de 1º Derecho Constitucional II: Apuntes-Tema-3-Consti-II.pdf
He publicado nuevos apuntes de 1º Derecho Constitucional II: Apuntes-Tema-1-Consti-II.pdf
He publicado nuevos practicas de 1º Derecho Constitucional II: Practica-4-Derecho-constitucional-II.pdf
He publicado nuevos apuntes de 1º Contabilidad Financiera II: Esquema-tema-2-contabilidad-II.png
He publicado nuevos practicas de 1º Derecho Constitucional II: Practica-2-Consti-II.pdf
He publicado nuevos apuntes de 1º Contabilidad Financiera II: Apuntes-Tema-2-Conta-II.pdf
He publicado nuevos apuntes de 2º Derecho Penal. Parte General: APUNTES-COMPLETOS-DERECHO-PENAL-PARTE-GENERAL.pdf
ejercicios
-
Pregs tipo test solucionado manual laboral
He publicado nuevos ejercicios de 3º Derecho Individual y Colectivo del Trabajo: Pregs tipo test solucionado manual laboral
He publicado nuevos apuntes de 2º Derecho Penal. Parte Especial: PREGUNTAS-DE-EXAMEN.pdf
He publicado nuevos apuntes de 2º Derecho Administrativo. Parte General: DERECHO-ADMINISTRATIVO.pdf
Apuntes con toda la teoría y práctica juntas y resumidas