Asignaturas de Grado en Medicina (URJC)
Asignatura
arrow_downward1º
•
387 posts
2º
•
285 posts
3º
•
107 posts
1º
•
16 posts
1º
•
133 posts
1º
•
126 posts
1º
•
336 posts
3º
•
35 posts
5º
•
68 posts
1º
•
153 posts
3º
•
92 posts
2º
•
286 posts
1º
•
140 posts
4º
•
79 posts
2º
•
203 posts
6º
•
33 posts
6º
•
43 posts
3º
•
68 posts
5º
•
68 posts
4º
•
60 posts
4º
•
50 posts
3º
•
89 posts
5º
•
104 posts
1º
•
95 posts
6º
•
53 posts
2º
•
100 posts
3º
•
16 posts
4º
•
1 posts
5º
•
2 posts
6º
•
4 posts
Últimas publicaciones de Grado en Medicina (URJC)
He publicado nuevos apuntes de 1º Anatomía Humana I: Anato-I-2o-parcial-Tema-24-La-Arquitectura-del-Hombro-DrOnion.mp4
He publicado nuevos apuntes de 1º Anatomía Humana I: Anato-I-2o-parcial-Tema-24-Biomecanica-del-Hombro-presentacion.pdf
He publicado nuevos apuntes de 1º Anatomía Humana I: Anato-I-2o-parcial-Tema-24-Biomecanica-del-Hombro-Test-DrOnion.pdf
apuntes
-
ESPLACNOLOGÍA 25/26
Bloque cardiovascular, bloque digestivo (por hacer), bloque genitourinario (por hacer). Para el bloque de respiratorio usad los apuntes de @anavizoso
apuntes
-
APUNTES LIBRO MARBAN
He publicado nuevos apuntes de 5º Obstetricia y Ginecología: APUNTES LIBRO MARBAN
apuntes
-
Histología 1º Parcial (tejidos)
Apuntes a mano y digitales de los temas del primer parcial de histo correspondientes a los tejidos.
apuntes
-
Histología de los sentidos
Apuntes con imágenes de los temas 9 al 12, correspondientes con la histología de los sentidos.
He publicado nuevos apuntes de 1º Bioquímica y Biología Molecular: BQ-2o-parcial-Tema-31-Vectores-de-Clonacion-y-Tipos-de-Genotecas-Video-Corta-y-Pega-Genetico.mp4
He publicado nuevos apuntes de 1º Bioquímica y Biología Molecular: BQ-2o-parcial-Tema-31-Vectores-de-Clonacion-y-Tipos-de-Genotecas-Test-40-preguntas.pdf
He publicado nuevos apuntes de 1º Bioquímica y Biología Molecular: BQ-2o-parcial-Tema-31-Vectores-de-Clonacion-y-Tipos-de-Genotecas-Presentacion-DrOnion7.pdf
He publicado nuevos apuntes de 1º Bioquímica y Biología Molecular: BQ-2o-parcial-Tema-31-Vectores-de-Clonacion-y-Tipos-de-Genotecas-Tabla-comparativa.pdf
apuntes
-
BQ-2o-parcial-Tema-31-Vectores-de-Clonacion-y-Tipos-de-Genotecas-Preguntas-desarrolladas.pdf
He publicado nuevos apuntes de 1º Bioquímica y Biología Molecular: BQ-2o-parcial-Tema-31-Vectores-de-Clonacion-y-Tipos-de-Genotecas-Preguntas-desarrolladas.pdf
He publicado nuevos apuntes de 1º Bioquímica y Biología Molecular: BQ-2o-parcial-Tema-31-Vectores-de-Clonacion-y-Tipos-de-Genotecas-Mapa-Mental.png
apuntes
-
BQ-2o-parcial-Tema-31-Vectores-de-Clonacion-y-Tipos-de-Genotecas-Imagen-resumen-DrOnion7.pdf
He publicado nuevos apuntes de 1º Bioquímica y Biología Molecular: BQ-2o-parcial-Tema-31-Vectores-de-Clonacion-y-Tipos-de-Genotecas-Imagen-resumen-DrOnion7.pdf
apuntes
-
Temario Madariaga (25/26)
Fármacos opioides y fármacos anestésicos
apuntes
-
MEDICINA PREVENTIVA
Apuntes actuales Medicina Preventiva SEGUNDO CUATRIMESTRE MEDICINA PREVENTIVA Y SALUD PÚBLICA
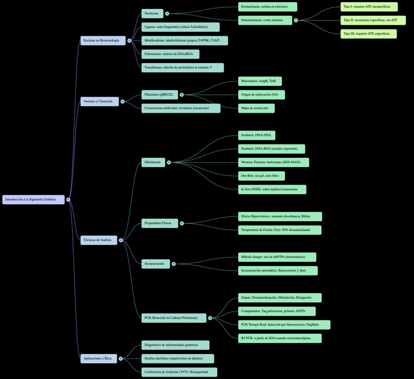
He publicado nuevos apuntes de 1º Bioquímica y Biología Molecular: BQ-2o-parcial-Tema-30-Introduccion-a-la-ingenieria-genetica-Video-Ingenieria-Genetica.mp4
apuntes
-
Histología 2º Parcial
Apuntes con imágenes de los temas de Sole para le 2º Parcial.
He publicado nuevos apuntes de 1º Bioquímica y Biología Molecular: BQ-2o-parcial-Tema-30-Introduccion-a-la-ingenieria-genetica-Test-40-preguntas.pdf
He publicado nuevos apuntes de 1º Bioquímica y Biología Molecular: BQ-2o-parcial-Tema-30-Introduccion-a-la-ingenieria-genetica-Tabla-Tecnicas-y-Enzimas-en-Ingenieria-Genetica-y-Biotecnologia.pdf
He publicado nuevos apuntes de 1º Bioquímica y Biología Molecular: BQ-2o-parcial-Tema-30-Introduccion-a-la-ingenieria-genetica-Preguntas-desarrolladas.pdf
He publicado nuevos apuntes de 1º Bioquímica y Biología Molecular: BQ-2o-parcial-Tema-30-Introduccion-a-la-ingenieria-genetica-Presentacion-DrOnion7.pdf
He publicado nuevos apuntes de 1º Bioquímica y Biología Molecular: BQ-2o-parcial-Tema-30-Introduccion-a-la-ingenieria-genetica-Imagen-resumen-DrOnion7.pdf
He publicado nuevos apuntes de 1º Bioquímica y Biología Molecular: BQ-2o-parcial-Tema-30-Introduccion-a-la-ingenieria-genetica-Mapa-Mental.png
He publicado nuevos apuntes de 3º Principios de Medicina Física y Rehabilitación: ONDAS-DE-CHOQUE-continuacion-tema-6.pdf
apuntes
-
PARTE ÁNGEL
He publicado nuevos apuntes de 1º Epidemiología: PARTE ÁNGEL
apuntes
-
3º PARCIAL-MANUEL ROS
He publicado nuevos apuntes de 1º Bioquímica y Biología Molecular: 3º PARCIAL-MANUEL ROS
apuntes
-
BQ-2o-parcial-Tema-29-Modificaciones-post-traduccionales-Video-Proteinas-de-Celula-a-ADN.mp4
He publicado nuevos apuntes de 1º Bioquímica y Biología Molecular: BQ-2o-parcial-Tema-29-Modificaciones-post-traduccionales-Video-Proteinas-de-Celula-a-ADN.mp4
He publicado nuevos apuntes de 1º Bioquímica y Biología Molecular: BQ-2o-parcial-Tema-29-Modificaciones-post-traduccionales-Test-40-preguntas.pdf
He publicado nuevos apuntes de 1º Bioquímica y Biología Molecular: BQ-2o-parcial-Tema-29-Modificaciones-post-traduccionales-Tabla-Modificaciones-Post-traduccionales-y-Procesamiento-de-Proteinas.pdf
He publicado nuevos apuntes de 1º Bioquímica y Biología Molecular: BQ-2o-parcial-Tema-29-Modificaciones-post-traduccionales-Presentacion-DrOnion7.pdf
He publicado nuevos apuntes de 1º Bioquímica y Biología Molecular: BQ-2o-parcial-Tema-29-Modificaciones-post-traduccionales-Preguntas-desarrolladas.pdf
He publicado nuevos apuntes de 1º Bioquímica y Biología Molecular: BQ-2o-parcial-Tema-29-Modificaciones-post-traduccionales-Imagen-resumen-DrOnion7.pdf
He publicado nuevos apuntes de 1º Bioquímica y Biología Molecular: BQ-2o-parcial-Tema-29-Modificaciones-post-traduccionales-Mapa-Mental.png
He publicado nuevos apuntes de 2º Anatomía Humana II: DUODENO-1mergedmerged.pdf
He publicado nuevos apuntes de 2º Anatomía Humana II: EMBRIOLOGIAmerged.pdf
He publicado nuevos apuntes de 1º Bioquímica y Biología Molecular: BQ-2o-parcial-Tema-28-Traduccion-del-mRNA-Video-Del-Codigo-a-la-Creacion.mp4
He publicado nuevos apuntes de 1º Bioquímica y Biología Molecular: BQ-2o-parcial-Tema-28-Traduccion-del-mRNA-Test-40-preguntas.pdf
He publicado nuevos apuntes de 1º Bioquímica y Biología Molecular: BQ-2o-parcial-Tema-28-Traduccion-del-mRNA-Presentacion-DrOnion7.pdf
He publicado nuevos apuntes de 1º Bioquímica y Biología Molecular: BQ-2o-parcial-Tema-28-Traduccion-del-mRNA-Tabla-Comparativa-de-la-Sintesis-Proteica-en-Procariotas-y-Eucariotas.pdf
He publicado nuevos apuntes de 1º Bioquímica y Biología Molecular: BQ-2o-parcial-Tema-28-Traduccion-del-mRNA-Preguntas-desarrolladas.pdf
He publicado nuevos apuntes de 1º Bioquímica y Biología Molecular: BQ-2o-parcial-Tema-28-Traduccion-del-mRNA-Imagen-resumen-DrOnion7.pdf
He publicado nuevos apuntes de 1º Bioquímica y Biología Molecular: BQ-2o-parcial-Tema-28-Traduccion-del-mRNA-Mapa-Mental.png
He publicado nuevos apuntes de 1º Bioquímica y Biología Molecular: BQ-2o-parcial-Tema-27-Transcripcion-en-eucariotas-Test-40-preguntas.pdf
He publicado nuevos apuntes de 1º Bioquímica y Biología Molecular: BQ-2o-parcial-Tema-27-Transcripcion-en-eucariotas-Video-El-mensaje-de-tu-ADN.mp4
He publicado nuevos apuntes de 1º Bioquímica y Biología Molecular: BQ-2o-parcial-Tema-27-Transcripcion-en-eucariotas-Tabla-Tipos-y-Funciones-de-las-RNA-Polimerasas-en-Eucariotas.pdf
He publicado nuevos apuntes de 1º Bioquímica y Biología Molecular: BQ-2o-parcial-Tema-27-Transcripcion-en-eucariotas-Presentacion-DrOnion7.pdf
He publicado nuevos apuntes de 1º Bioquímica y Biología Molecular: BQ-2o-parcial-Tema-27-Transcripcion-en-eucariotas-Preguntas-desarrolladas.pdf
He publicado nuevos apuntes de 1º Bioquímica y Biología Molecular: BQ-2o-parcial-Tema-27-Transcripcion-en-eucariotas-Mapa-Mental.png
He publicado nuevos apuntes de 1º Bioquímica y Biología Molecular: BQ-2o-parcial-Tema-27-Transcripcion-en-eucariotas-Imagen-resumen-DrOnion7.pdf
He publicado nuevos apuntes de 2º Radiologia General: PORTADA-RADIOLOGIA.jpeg
apuntes
-
Resúmenes segundo cuatri
He publicado nuevos apuntes de 1º Anatomía Humana I: Resúmenes segundo cuatri
apuntes
-
ANATOMÍA I
He publicado nuevos apuntes de 1º Anatomía Humana I: ANATOMÍA I
apuntes
-
2º cuatri 2025 ANATOMÍA HUMANA I
He publicado nuevos apuntes de 1º Anatomía Humana I: 2º cuatri 2025 ANATOMÍA HUMANA I
apuntes
-
TEORÍA BACTERIAS 25-26
He publicado nuevos apuntes de 3º Microbiología, parasitología e Inmunología Humana: TEORÍA BACTERIAS 25-26
apuntes
-
Anatomía 2º cuatri 25-26
Apuntes de clase (extendidos) + fotos
He publicado nuevos examenes de 2º Radiologia General: PREGUNTAS-TEORICAS-DE-LOS-EXAMENES-DE-RADIOLOGIA.pdf
