Grado en Educación Infantil (URL)
Barcelona
Asignaturas de Grado en Educación Infantil (URL)
Asignatura
arrow_downward1º
•
1 posts
1º
•
7 posts
2º
•
3 posts
3º
•
0 posts
3º
•
0 posts
4º
•
0 posts
2º
•
0 posts
2º
•
0 posts
1º
•
2 posts
4º
•
0 posts
1º
•
4 posts
4º
•
1 posts
1º
•
5 posts
3º
•
4 posts
1º
•
4 posts
2º
•
0 posts
1º
•
0 posts
2º
•
1 posts
1º
•
5 posts
2º
•
1 posts
3º
•
0 posts
1º
•
6 posts
3º
•
0 posts
1º
•
3 posts
1º
•
0 posts
2º
•
0 posts
4º
•
0 posts
4º
•
0 posts
Últimas publicaciones de Grado en Educación Infantil (URL)
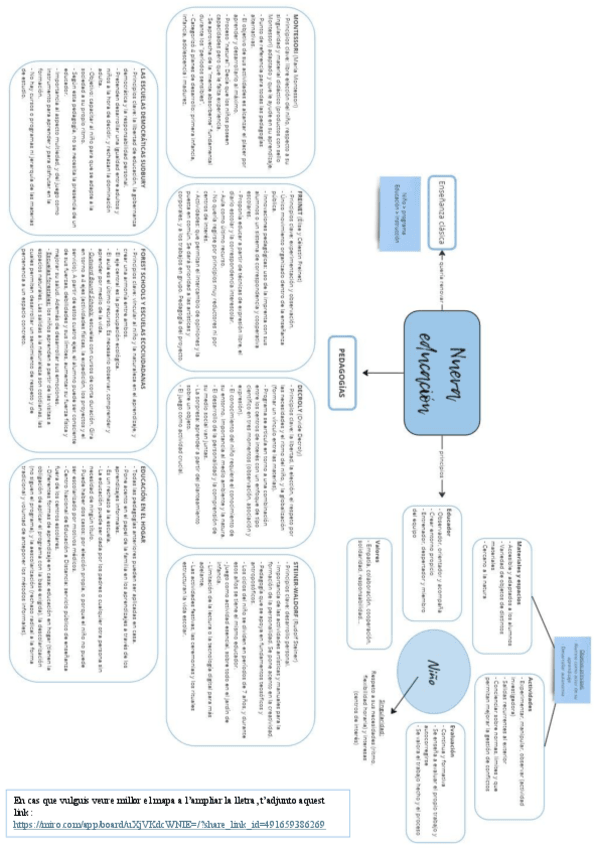
He publicado nuevos ejercicios de 2º Organización Escolar y Habilidades Docentes: Pedagogies-alternatives.pdf
He publicado nuevos apuntes de 2º Psicopedagogía del aprendizaje y de la educación: PAE.pdf
He publicado nuevos apuntes de 2º Piscología del Desarrollo: Psicologia-del-desenvolupament.pdf
He publicado nuevos apuntes de 2º Organización Escolar y Habilidades Docentes: Organitzacio-escolar-i-habilitats-docents.pdf
He publicado nuevos apuntes de 2º Descubrimiento del Entorno en Educación Infantil: Descobriment-de-lentorn-a-leducacio-infantil.pdf
He publicado nuevos apuntes de 2º Cristianismo y cultura: Cristianisme-i-cultura.pdf
He publicado nuevos apuntes de 2º Conocimiento y Actividad Matemática en Educación Infantil: Coneixement-i-activitat-matematica-a-lEducacio-Infantil.pdf
He publicado nuevos apuntes de 1º Procesos y Contextos Educativos: Processos-educatius.pdf
He publicado nuevos apuntes de 1º Persona, cultura, religión y valores: Persona-cultura-religio-i-valors.pdf
He publicado nuevos apuntes de 1º Lengua Catalana -C1- y Lengua Castellana -C1: Catala.pdf
He publicado nuevos apuntes de 1º Historia y antropología de la educación: Historia-i-antropologia-de-leducacio.pdf
He publicado nuevos ejercicios de 1º Comunicación Oral, Escrita y Digital: Loratoria-a-labast-de-tothom.pdf
He publicado nuevos apuntes de 1º Comunicación Oral, Escrita y Digital: Bases-de-leducacio.pdf
He publicado nuevos apuntes de 1º Lengua Catalana -C1- y Lengua Castellana -C1: Histories-Perverses.pdf
He publicado nuevos apuntes de 1º Lengua Catalana -C1- y Lengua Castellana -C1: Matilda.pdf
He publicado nuevos apuntes de 1º Bases de la educación: la relación pedagógica: AVENTURES-DAPRENENTATGE.pdf
primers 3 capituls El compromís ètic del mestre complets
He publicado nuevos apuntes de 4º Habilidades Lingüísticas para el Docente: phrasalverbsB2.pdf
He publicado nuevos apuntes de 1º Persona, cultura, religión y valores: Resenya-llibre.docx
He publicado nuevos apuntes de 1º Seminario I: CARTA-A-LA-LOLA-CASAS.pdf
He publicado nuevos apuntes de 1º Educación Fisica: Examen-educacio-fisica.pdf
He publicado nuevos apuntes de 2º Organización Escolar y Habilidades Docentes: PREGUNTES-ORGANITZACIO.pdf
He publicado nuevos apuntes de 1º Bases de la educación: la relación pedagógica: BASES-DE-LEDUCACIO.pdf
He publicado nuevos apuntes de 1º Gestión de la información y TIC: Apunts-videos.docx.pdf
He publicado nuevos apuntes de 2º Materiales y recursos didácticos: Tasca-reunio-amb-les-families.pdf
Estàs en la carrera de mestre d'Educació Infantil o Primària ? T'agradaria obtenir un C1-C2 de català per a presentar-te i sumar punts en les oposicions ? Si has contestat SÍ a tot, aquesta és la teva millor opció !!!!

He publicado nuevos examenes de 4º Observación Sistemática y Análisis de Contextos: Simulacre-prova-final-individual-Anna-Otzet.pdf
He publicado nuevos examenes de 4º Observación Sistemática y Análisis de Contextos: simulacre-prova-final-Anna-Otzet.pdf
He publicado nuevos apuntes de 4º Observación Sistemática y Análisis de Contextos: Apunts-examen-final-Anna-Otzet.pdf
He publicado nuevos apuntes de 2º Psicopedagogía del aprendizaje y de la educación: Apunts-examen-Anna-Otzet.pdf
He publicado nuevos trabajos de 2º Psicopedagogía del aprendizaje y de la educación: Text-argumentatiu-Anna-Otzet.pdf
He publicado nuevos apuntes de 2º Psicopedagogía del aprendizaje y de la educación: Apunts-lectures-Anna-Otzet.pdf
He publicado nuevos apuntes de 2º Conocimiento y Actividad Matemática en Educación Infantil: 7-principis-de-laprenentatge-Matematiques.pdf
He publicado nuevos apuntes de 2º Conocimiento y Actividad Matemática en Educación Infantil: APUNTS-FINALS-EXAMEN-anna-otzet.pdf
He publicado nuevos examenes de 2º Conocimiento y Actividad Matemática en Educación Infantil: Practica-del-CEIP-Serralavella-completada-Anna-Otzet.pdf
He publicado nuevos apuntes de 3º La escuela de Educación Infantil: Decret-deducacio-infantil-Anna-Otzet.pdf
He publicado nuevos apuntes de 3º La escuela de Educación Infantil: Documents-per-examen-Anna-Otzet.pdf
He publicado nuevos ejercicios de 3º La escuela de Educación Infantil: SA-Acollida-Observacio.-Anna-Otzet.pdf
He publicado nuevos trabajos de 3º La escuela de Educación Infantil: INFORME-Anna-Otzet.pdf
He publicado nuevos apuntes de 2º Descubrimiento del Entorno en Educación Infantil: Apunts-per-lexamen-Anna-Otzet.pdf
He publicado nuevos ejercicios de 2º Descubrimiento del Entorno en Educación Infantil: Observacio-a-classe-Anna-Otzet.docx.pdf
He publicado nuevos ejercicios de 2º Descubrimiento del Entorno en Educación Infantil: DESCRIPCIONS-DE-BOLETS-Anna-Otzet.pdf
He publicado nuevos trabajos de 2º Descubrimiento del Entorno en Educación Infantil: Diari-de-laboratori-Anna-Otzet.pdf
He publicado nuevos ejercicios de 2º Organización Escolar y Habilidades Docentes: Evidencia-2-Anna-Otzet.pdf
He publicado nuevos apuntes de 2º Organización Escolar y Habilidades Docentes: Apunts-organitzacio-Anna-Otzet.pdf
He publicado nuevos trabajos de 2º Organización Escolar y Habilidades Docentes: Treball-interdesciplinari.pdf
He publicado nuevos ejercicios de 2º Organización Escolar y Habilidades Docentes: ANALISI-DESPAIS-DAPRENENTATGE-Anna-Otzet.pdf
He publicado nuevos trabajos de 2º Organización Escolar y Habilidades Docentes: Treball-llibre.pdf
He publicado nuevos trabajos de 1º Lenguaje Musical: Treball-final-dossier-Anna-Otzet.pdf
He publicado nuevos trabajos de 1º Lenguaje Musical: Treball-Canconer-Anna-Otzet.pdf
He publicado nuevos apuntes de 2º Cristianismo y cultura: Treball-Ressenya-Haru-Anna-Otzet.pdf
He publicado nuevos apuntes de 2º Cristianismo y cultura: Apunts-examen-final-Cristianisme-i-cultura-Anna-Otzet.pdf
