
Sube tus apuntes
arrow_forwardAsignaturas de VEGA MEDIA - Gestión Administrativa
Asignatura
arrow_downward7 posts
2 posts
Últimas publicaciones de VEGA MEDIA - Gestión Administrativa
ejercicios
-
Empresa y Administración
He publicado nuevos ejercicios de Empresa y Administración: Empresa y Administración
ejercicios
-
Compra venta
He publicado nuevos ejercicios de Gestión administrativa de compraventa: Compra venta
ejercicios
-
Activ guiadas y casos practicos (T7)
He publicado nuevos ejercicios de Aplicaciones informáticas: Activ guiadas y casos practicos (T7)
ejercicios
-
Casos práct y actividades guiadas (T6)
He publicado nuevos ejercicios de Aplicaciones informáticas: Casos práct y actividades guiadas (T6)
ejercicios
-
At. al cliente
He publicado nuevos ejercicios de Comunicación Empresarial y Atención Al Cliente: At. al cliente
He publicado nuevos ejercicios de Comunicación Empresarial y Atención Al Cliente: TEMA-8-12-13-14-at-al-cliente.docx
He publicado nuevos ejercicios de Comunicación Empresarial y Atención Al Cliente: T-8-15-16-17-At-al-cliente.docx
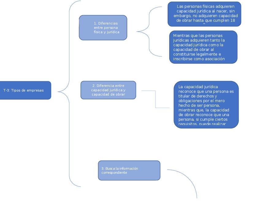
He publicado nuevos apuntes de Empresa y Administración: Empr-y-Adm-T-3-Esquema.docx
ejercicios
-
Casos prácticos T5
He publicado nuevos ejercicios de Aplicaciones informáticas: Casos prácticos T5
ejercicios
-
Actvidades guiadas T5
He publicado nuevos ejercicios de Aplicaciones informáticas: Actvidades guiadas T5
ejercicios
-
Actividades Guiadas T4
He publicado nuevos ejercicios de Aplicaciones informáticas: Actividades Guiadas T4
He publicado nuevos apuntes de Aplicaciones informáticas: Tto-Inf-T4-practica-final.docx
ejercicios
-
Ejercicios T4
He publicado nuevos ejercicios de Aplicaciones informáticas: Ejercicios T4