
Sube tus apuntes
arrow_forwardAsignaturas de Grado en Musicología (VIU)
Asignatura
arrow_downward2º
•
0 posts
3º
•
0 posts
4º
•
0 posts
1º
•
0 posts
2º
•
0 posts
3º
•
0 posts
4º
•
0 posts
3º
•
1 posts
2º
•
0 posts
2º
•
0 posts
1º
•
0 posts
1º
•
0 posts
1º
•
0 posts
1º
•
0 posts
2º
•
0 posts
3º
•
0 posts
1º
•
0 posts
1º
•
0 posts
1º
•
0 posts
2º
•
0 posts
4º
•
0 posts
3º
•
1 posts
3º
•
0 posts
2º
•
0 posts
4º
•
0 posts
3º
•
0 posts
3º
•
1 posts
4º
•
0 posts
2º
•
0 posts
2º
•
0 posts
4º
•
0 posts
4º
•
0 posts
4º
•
0 posts
3º
•
0 posts
4º
•
0 posts
2º
•
0 posts
4º
•
0 posts
Últimas publicaciones de Grado en Musicología (VIU)
Hola! Tenéis actividades del portafolio / ejemplos de preguntas de examen de otro año en materias como: inglés I y II, Tecnología, música S. XIX, música siglos XX y XXI, Músicas urbanas, historia música España II, organología
He publicado nuevos trabajos de 3º Música y Literatura: ACTIVIDAD-GUIADA-2.-Musica-y-literatura..pdf
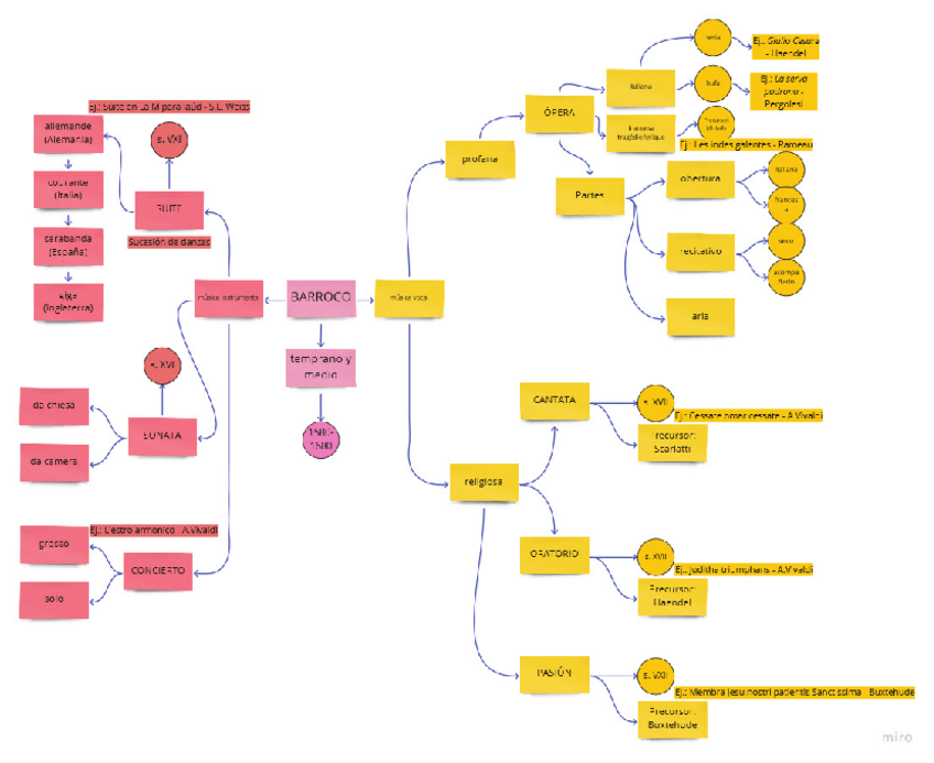
He publicado nuevos trabajos de 3º La Música del Barroco: Concept-Map1-2.pdf