S04Ejercicio2MER.pdf
Portada
Asignatura
account_balance
Grado en Sistemas de Información (UAH)
Fecha de subida
19 oct 2024
Categoría
ejercicios
Etiquetas
content_copy
Portada
Asignatura
Grado en Sistemas de Información (UAH)
Fecha de subida
19 oct 2024
Categoría
ejercicios
Etiquetas
Información
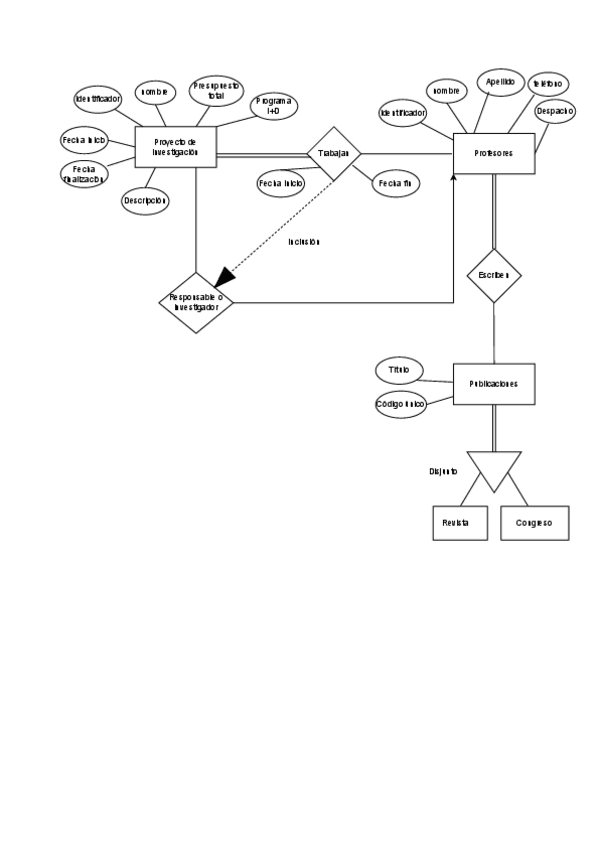
Ejercicio Nº 2 resuelto de la sesión 4-ejercicios modelo entidad relación