@baarbii

Bio: GISI

12 Publicaciones

219 Interacciones

2 Seguidores

8 Siguiendo

Lista de publicaciones de baarbii

Conceptos importantes que ha mencionado el profesor que caerán en el examen.

2 páginas

Examen PEC1 24-25 MODELO B

2 páginas

SIC 24-25 Ejercicio resuelto JUAN CAPISTRANO

1 página

SIC 24-25 Ejercicio resuelto ECOMMERCE

1 página

SIC 24-25 Ejercicio resuelto COMPENENTES ELECTRONICOS

1 página

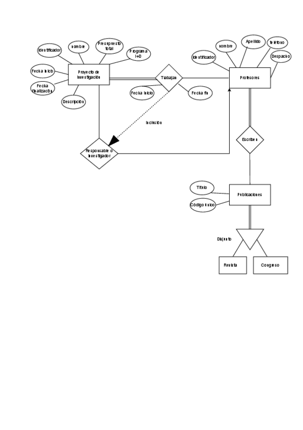
Ejercicio Nº 4 resuelto de la sesión 4-ejercicios modelo entidad relación

1 página

Ejercicio Nº 2 resuelto de la sesión 4-ejercicios modelo entidad relación

5 páginas

Unidad 2-Ejercicio resuelto modelo entidad-relación CADENA DE FARMACIAS

3 páginas

Ejercicio resuelto en pdf de Nombela

1 página

Ejercicio resuelto en pdf de la Floristería

3 páginas

Resumen con los puntos importantes que caen en el examen

6 páginas

Son los power point de clase en formato pdf

7 páginas