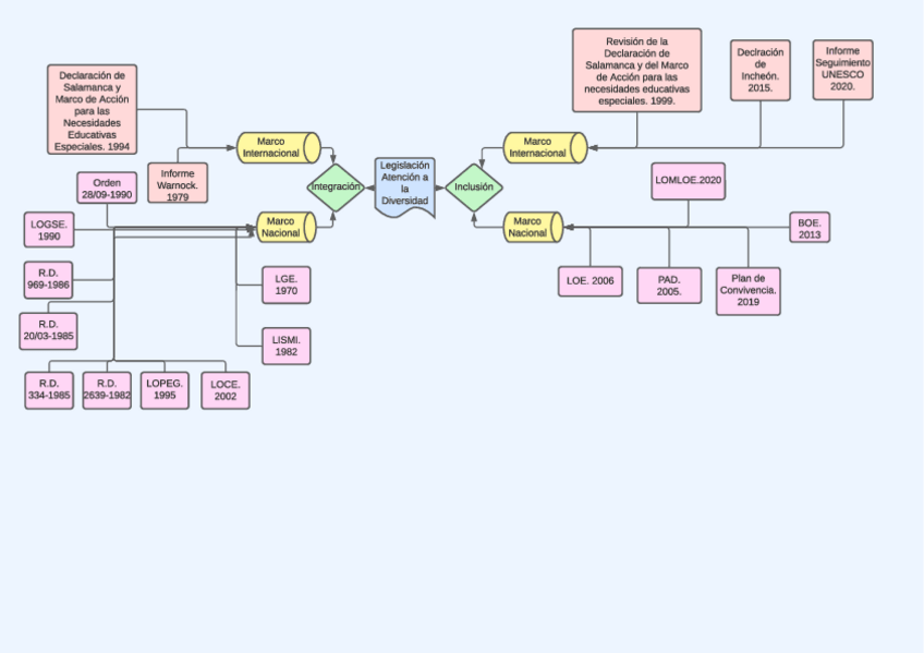
2.-Esquemaa-inicial-legislacion.pdf

Anónimo

Bases didácticas para la atención a la diversidad

47 archivos·

Apuntes-examen-unidos.pdf

37 páginas

Mapa-mental-T1.pdf

1 página

1-indice-inclusividad-PRESENTACION-1.pdf

21 páginas

2-Clasificacion-alumnado-NE-1-3.pdf

9 páginas

3-Equipos-de-Orientacion-Psicopedagogicos.pdf

4 páginas

3.2.PLAN-ATENCION-A-LA-DIVERSIDAD.pdf

24 páginas

Charla-DUA-area.pdf

1 página

Plan-de-Convivencia-DECRETO-322019marcoreguladorconvivenciacentrosDocentesMadrid-1-2-1.pdf

34 páginas

1.Linea-del-tiempo-legislacion.pdf

1 página

2.-Esquemaa-inicial-legislacion.pdf

1 página

3.-Ley-General-Educacion-1970.pdf

1 página

4.-Informe-Warnock.pdf

1 página

5.-Real-Decreto-2639-1982.pdf

1 página

6.-LISMI.pdf

1 página

7.-Real-Decreto-334-1985.pdf

1 página

8.-Real-Decreto-20-03-1985.pdf

1 página

9.-Real-Decreto-969-1986.pdf

1 página

10.-Orden-28-09-1990.pdf

1 página

11.-LOGSE-1990.pdf

1 página

12.-Salamanca-1994.pdf

1 página

13.-Revision-Salamanca-1999.pdf

1 página

14.-LOE-2006.pdf

1 página

15.-BOE-12-2013.pdf

1 página

16.-Declaracion-Incheon-2015.pdf

1 página

17.-LOMLOE-2020.pdf

1 página

18.-Informe-seguimiento-2020.pdf

1 página

Esquema-final.pdf

1 página

I.-Desarrollo-escuelas-inclusivas.pdf

1 página

II.-Alumnado-con-necesidades-educativas.pdf

1 página

III.-Equipos-orientacion-psicopedagogica.pdf

1 página

IV.-Plan-de-Atencion-a-la-Diversidad.pdf

1 página

V.-DUA.pdf

1 página

VI.-Plan-de-convivencia.pdf

1 página

LOMLOE-Diversidad.pptx

Informe-Seguimiento-2020-Grupo-azul-1.pdf

40 páginas

Grupo-Verde-PPT-BOE-2013-1.pdf

14 páginas

Grupo-morado.-Declaracion-de-Incheon-2.pdf

13 páginas

7-PRESENTACION-LOE-2006.pptx

6-Salamanca-5-anos-despues.-Grupo-Naranja.pdf

8 páginas

5.-Salamanca.pdf

16 páginas

4.Tarea-3-como-se-aborda-la-diversidad-en-la-logsepresentacion.pdf

5 páginas

4-Tarea-3-como-se-aborda-la-diversidad-en-la-logse-grupo-rosa.pdf

2 páginas

3-presentacion-LISMI.pdf

18 páginas

1-informe-warnock-1.pdf

8 páginas

2022-Evaluacion-e-Informe-psicopedagogico.pdf

23 páginas

ADAPT-CURRICULARES-1.pdf

8 páginas

Dictamen-de-escolarizacion.pdf

12 páginas

content_copy

Archivos recomendados