Portada
Asignatura
Maestro en Educación Infantil y Pedagogía (UCM)
Bases Didácticas para la Atención a la Diversidad
Fecha de subida
13 ene 2024
Categoría
examenes
Etiquetas
Exámenes - PREGUNTAS-EXAMEN-DIVERSIDAD.pdf
pdf
7 páginas
14
0
Exámenes - EXAMEN-BASES.pdf
5 páginas
11
Apuntes - BASES-DIDACTICAS-DE-ATENCION-A-LA-DIVERSIDAD.pdf
16 páginas
8
Apuntes - Apuntes-examen-unidos.pdf
37 páginas
Prácticas - Informe-psicopedagogico.pdf
11 páginas
Apuntes - PLAN-INCLUYO.pdf
1 página
3
Apuntes - Esquema-final.pdf
5
Apuntes - Tema-1.pdf
3 páginas
2
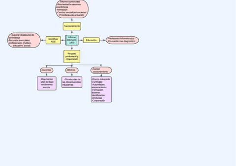
Apuntes - 4.-Informe-Warnock.pdf
Apuntes - 1.Linea-del-tiempo-legislacion.pdf
Apuntes - ADAPT-CURRICULARES-1.pdf
8 páginas
1
Apuntes - tema-3.pdf
9 páginas
Prácticas - Informe-altas-capacidades.pdf
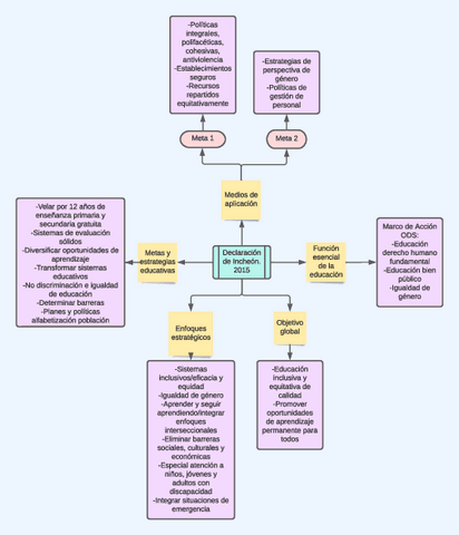
Apuntes - 16.-Declaracion-Incheon-2015.pdf
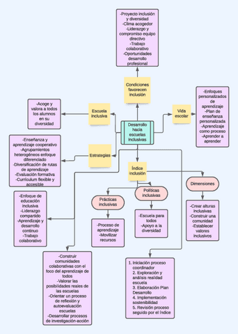
Apuntes - I.-Desarrollo-escuelas-inclusivas.pdf
Apuntes - 5.-Real-Decreto-2639-1982.pdf
Apuntes - 2.-Esquemaa-inicial-legislacion.pdf
Apuntes - Charla-DUA-area.pdf
Apuntes - MEDIDAS-ORDINARIAS-Y-ESPECIFICAS.pdf
4 páginas
Apuntes - 3.2.PLAN-ATENCION-A-LA-DIVERSIDAD.pdf
24 páginas