CLASIFICACION-ANFIBIOS.pdf

alba_21341

Biodiversidad de Vertebrados

15 archivos·

Tema-1-ORIGEN-EVOLUTIVO-Y-SISTEMATICA-DE-VERTEBRADOS.pdf

3 páginas

Tema-2.-Zogeografia-de-vertebrados.pdf

9 páginas

Tema-3-AGNATOS.pdf

2 páginas

CLASIFICACION-CONDRICTIOS.pdf

1 página

Tema-4-CONDRICTIOS.pdf

4 páginas

CLASIFICACION-OSTEICTIOS.pdf

1 página

Tema-5-OSTEICTIOS.pdf

7 páginas

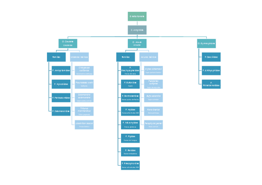
CLASIFICACION-ANFIBIOS.pdf

1 página

Tema-6-ANFIBIOS.pdf

6 páginas

CLASIFICACION-REPTILES.pdf

1 página

Tema-7-REPTILES.pdf

10 páginas

CLASIFICACION-AVES.pdf

1 página

Tema-8-AVES.pdf

9 páginas

Tema-9-MAMIFEROS.pdf

9 páginas

CLASIFICACION-MAMIFEROS.pdf

1 página

content_copy

Archivos recomendados