ccythlv
EXAMEN_VERTEBRADOS_ENERO_2022.pdf
1 página
Apuntes - Tema-2.-Zogeografia-de-vertebrados.pdf
pdf
9 páginas
71
0
Apuntes - Tema-1-ORIGEN-EVOLUTIVO-Y-SISTEMATICA-DE-VERTEBRADOS.pdf
3 páginas
75
Apuntes - Tema-5-OSTEICTIOS.pdf
7 páginas
66
Apuntes - Tema-9-MAMIFEROS.pdf
58
Apuntes - Tema-3-AGNATOS.pdf
2 páginas
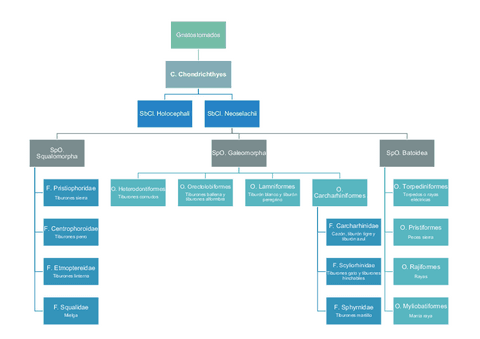
Apuntes - Tema-4-CONDRICTIOS.pdf
4 páginas
64
Apuntes - Tema-8-AVES.pdf
56
Apuntes - Tema-7-REPTILES.pdf
10 páginas
57
Apuntes - Tema-6-ANFIBIOS.pdf
6 páginas
61
Apuntes - 01.pdf
67
Apuntes - 02.pdf
14 páginas
60
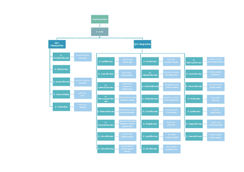
Apuntes - CLASIFICACION-OSTEICTIOS.pdf
52
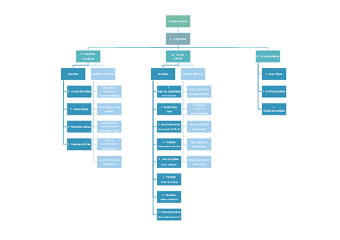
Apuntes - CLASIFICACION-CONDRICTIOS.pdf
48
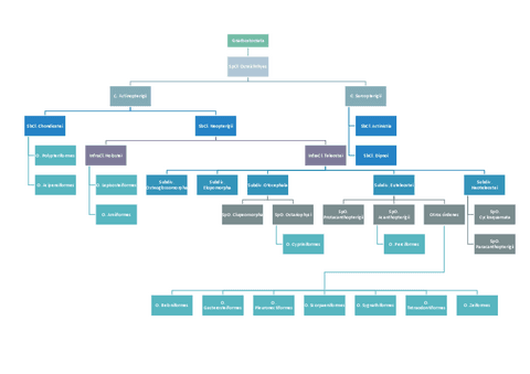
Apuntes - CLASIFICACION-REPTILES.pdf
47
Exámenes - EXAMEN_VERTEBRADOS_ENERO_2022.pdf
51
Apuntes - CLASIFICACION-AVES.pdf
46
Apuntes - CLASIFICACION-ANFIBIOS.pdf
Apuntes - 03.pdf
41
Apuntes - 04.pdf
5 páginas
39
Apuntes - 07.pdf
35