Anónimo
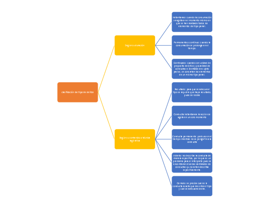
clasificacion-tipo-penal.pdf
7 páginas
Apuntes - TEORIA-DEL-DELITO-MAPA.pdf
pdf
2 páginas
3
0
Apuntes - FORMATO-ANALISIS-DOGMATICO-HRP.pdf
2
Apuntes - Definiciones-sistemas-del-tipo-penal-y-elementos-del-delito..pdf
1 página
1
Apuntes - clasificacion-tipo-penal.pdf
Apuntes - Elementos-del-hecho-delictivo.pdf
Apuntes - Elementos-del-delito-causas-de-justificacion-y-autoria-y-participacion.pdf
Apuntes - Dolo-y-culpa.pdf