Portada
Asignatura
Derecho (UNAM)
Delitos en Particular
Fecha de subida
15 may 2023
Categoría
apuntes
Etiquetas
Apuntes - TEORIA-DEL-DELITO-MAPA.pdf
pdf
2 páginas
2
0
Apuntes - FORMATO-ANALISIS-DOGMATICO-HRP.pdf
1
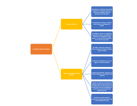
Apuntes - clasificacion-tipo-penal.pdf
7 páginas
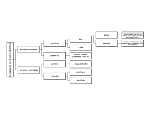
Apuntes - Elementos-del-hecho-delictivo.pdf
Apuntes - Elementos-del-delito-causas-de-justificacion-y-autoria-y-participacion.pdf
Apuntes - Definiciones-sistemas-del-tipo-penal-y-elementos-del-delito..pdf
1 página
Apuntes - Dolo-y-culpa.pdf