chevron_left
chevron_right
Todo
Apuntes
Ejercicios
Exámenes
Prácticas
Test
chevron_left
chevron_right

ejercicios

-

Ejercicios

He publicado nuevos ejercicios de 3º Dietoterapia: Ejercicios

Activitat-Estimacio-proteica-ERC-VAL.pdf
LLIURABLE-DE-L.docx
CAS-PRACTIC-POTASSI.pdf
Hecho-Activitat-celiaquia-y-alergies-amics-VAL.pdf
Hecha-Activitat-celiaquia-intolerancia-allergia-VAL.pdf

He publicado nuevos apuntes de 3º Dietoterapia: T2-Mind-Map.png

Imagen

He publicado nuevos apuntes de 3º Dietoterapia: T1-Mind-Map.png

Imagen

apuntes

-

Tipo test

He publicado nuevos apuntes de 3º Dietoterapia: Tipo test

Tipo-test-T-2-Dietas-hipocaloricas.pdf
Tipo-test-T-3-Dietas-altamente-hipocaloricas.pdf
Tipo-test-T-7-Dietas-Controladas-en-Proteina-1.-Dietoterapia-en-la-Enfermedad-Renal-Cronica-Dialisis-y-Trasplante-Renal.pdf
EXAMEN-TIPO-TEST-T.11-DISLIPEMIAS.pdf
EXAMEN-TIPO-TEST-T.12-DIETA-CONTROLADA-EN-TGCL-Y-EN-TGCM.pdf
EXAMEN-TIPO-TEST-T.13-DIETA-CONTROLADA-EN-SODIO-Y-POTASIO.pdf

apuntes

-

Mapas conceptuales 2º Cuatri

He publicado nuevos apuntes de 3º Dietoterapia: Mapas conceptuales 2º Cuatri

TEMA-3-DIETES-CONTROLADES-EN-ENERGIA-II-Mind-Map.png
TEMA-2-DIETES-CONTROLADES-EN-ENERGIA-I-Mind-Map.png
T7-Dietas-controladas-en-Proteina-1.png
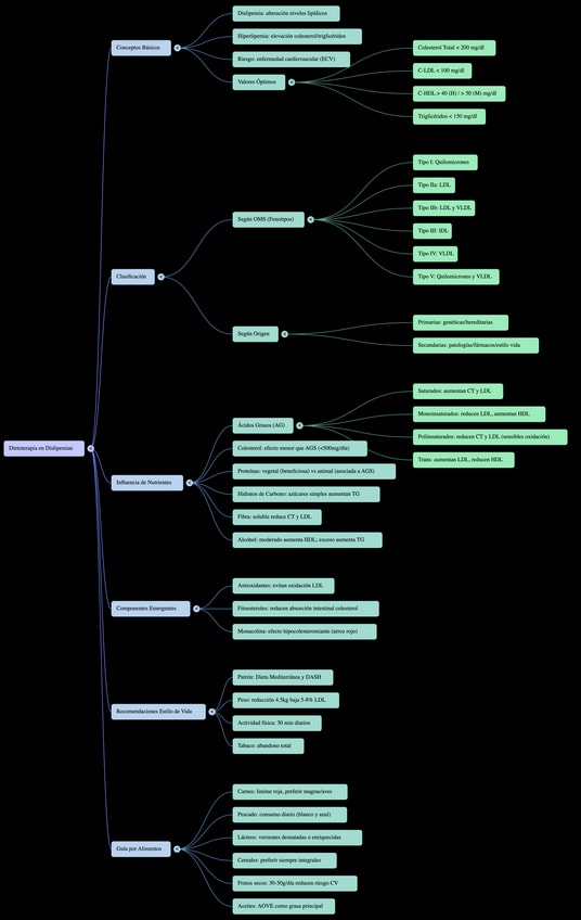
T.11-DISLIPEMIAS-Mind-Map.png
T12-Dieta-controlada-TGCL-Y-TGCM.png

He publicado nuevos apuntes de 3º Dietoterapia: Tema-11.-Lipids-I-Dislipemies-Apuntes.pdf

3 páginas

He publicado nuevos ejercicios de 3º Dietoterapia: Cas-clinic.pdf

1 página

He publicado nuevos apuntes de 3º Dietoterapia: Resums-temes-parcial-2.pdf

17 páginas

He publicado nuevos apuntes de 3º Dietoterapia: Actividad-aporte-energetico-CAS.pdf

2 páginas

He publicado nuevos ejercicios de 3º Dietoterapia: Actividad-estrategias-intervencion-Tema-2-Energia-I-CAS.pdf

1 página

He publicado nuevos apuntes de 3º Dietoterapia: Activitat-dieta-baixa-en-residu-VAL.pdf

4 páginas

Tipo test hecho por Copilot para practicar cara los exámenes parciales

4 páginas

Tipo test hecho por Copilot para practicar cara los exámenes parciales

4 páginas

Tipo test hecho por Copilot para practicar cara los exámenes parciales

4 páginas

He publicado nuevos apuntes de 3º Dietoterapia: Tema-16.-Diabetes.pdf

5 páginas

He publicado nuevos apuntes de 3º Dietoterapia: Tema-6.-Intolerancia-a-la-fructosa.pdf

3 páginas

He publicado nuevos apuntes de 3º Dietoterapia: Tema-5.-Galactosemias.pdf

4 páginas

He publicado nuevos apuntes de 3º Dietoterapia: Tema-22.-Patologia-hepatobiliar-y-pancreatica.pdf

4 páginas

He publicado nuevos apuntes de 3º Dietoterapia: Tema-21.-Patologias-del-colon.pdf

4 páginas

He publicado nuevos apuntes de 3º Dietoterapia: Tema-20.-Cirugia-gastrica-e-intestinal.pdf

7 páginas

He publicado nuevos apuntes de 3º Dietoterapia: Tema-17.-Alteraciones-del-gusto-y-el-esofago.pdf

4 páginas

He publicado nuevos apuntes de 3º Dietoterapia: Tema-15.-Dieta-controlada-en-Fe-y-Cu.pdf

3 páginas

He publicado nuevos apuntes de 3º Dietoterapia: Tema-14.-Na-y-K.pdf

4 páginas

He publicado nuevos apuntes de 3º Dietoterapia: Tema-13.-Dietas-controladas-en-Ca-y-P.pdf

3 páginas

He publicado nuevos apuntes de 3º Dietoterapia: Tema-12.-Dieta-controlada-en-TG.pdf

5 páginas

He publicado nuevos apuntes de 3º Dietoterapia: Tema-11.-Dislipemias.pdf

3 páginas

He publicado nuevos apuntes de 3º Dietoterapia: Tema-25.pdf

4 páginas

He publicado nuevos apuntes de 3º Dietoterapia: Tema-19.pdf

4 páginas

He publicado nuevos apuntes de 3º Dietoterapia: Tema-10.pdf

8 páginas

He publicado nuevos apuntes de 3º Dietoterapia: Tema-9.pdf

4 páginas

He publicado nuevos apuntes de 3º Dietoterapia: Tema-8.pdf

3 páginas

He publicado nuevos apuntes de 3º Dietoterapia: Tema-7.pdf

4 páginas

He publicado nuevos apuntes de 3º Dietoterapia: Tema-3.pdf

4 páginas

He publicado nuevos apuntes de 3º Dietoterapia: Tema-2.pdf

3 páginas

ejercicios

-

actividades 2n cuatri

Revisad si son los temas del primer o segundo cuatri que a veces cambian el orden de los cuatris

ejercicio-tema-5-dieta-sin-lactosa.pdf
ejercicio-tema-5-galactosemia-clasica.pdf
ejercicio-tema-12-dieta-ceto.pdf
ejercicio-tema-17-mucositis-i-reflux-gastroesofagic.pdf
ejercico-tema-4-paciente-diabetico-tipo-I.pdf
ejercico-tema-11-dislipemias.pdf

apuntes

-

resumenes 2n cuatri

Revisad que estos sean los apuntes del segundo cuatri que a veces cambian el orden de los cuatrimestres

tema-4.pdf
tema-5.pdf
tema-6.pdf
tema-11.pdf
tema-12.pdf
tema-13.pdf

ejercicios

-

tutorias segundo cuatri

He publicado nuevos ejercicios de 3º Dietoterapia: tutorias segundo cuatri

tutoria-1.pdf
tutoria-2.pdf

apuntes

-

DIETOTERAPIA SEGUNDO CUATRI

He publicado nuevos apuntes de 3º Dietoterapia: DIETOTERAPIA SEGUNDO CUATRI

TEMA-4.pdf
TEMA-5.pdf
TEMA-6.pdf
TEMA-11.pdf
TEMA-12.pdf
TEMA-13.pdf

apuntes

-

Segundo cuatrimestre

Resúmenes por patologías (no por temas)

ALTERACIONESDELGUSTOYSALIVACIONMUCOSITISYERGE.pdf
DISLIPEMIAS.pdf
HIDRATOSDECARBONO.pdf
MODIFICACIONDEMICRONUTRIENTES.pdf
SINTOMATOLOGIASGASTROINTESTINALES.pdf

apuntes

-

Primer cuatrimestre

He publicado nuevos apuntes de 3º Dietoterapia: Primer cuatrimestre

Tema-7-resumen.pdf
Tema-1-resumen.pdf
Tema-3-resumen.pdf
Tema-10-resumen.pdf
Tema-19-resumen.pdf
Tema-25-resumen.pdf

ejercicios

-

Actividades Dietoterapia

He publicado nuevos ejercicios de 3º Dietoterapia: Actividades Dietoterapia

Actividad-Estimacion-proteica-ERC-CAS.pdf
Actividad-1.pdf
Actividad-2.pdf
Actividad-aportacion-energetica-CAS.pdf
Actividad-celiaquia-y-alergias-amigos-CAS.pdf
Actividad-dieta-rica-en-fibra-CAS.pdf

He publicado nuevos apuntes de 3º Dietoterapia: DIETOTERAPIA-Cuatri-2.pdf

30 páginas
Anónimo

@Anónimo

He publicado nuevos examenes de 3º Dietoterapia: Dietoterapia-tipo-test.pdf

47 páginas

examenes

-

TEST 2º CUATRI

He publicado nuevos examenes de 3º Dietoterapia: TEST 2º CUATRI

TEST-T.11-ADL.pdf
TEST-T.13.pdf
TEST-T.14.pdf
TEST-T.15.pdf
TEST-1-TEMARIO-COMPLETO.pdf
TEST-2-TEMARIO-COMPLETO.pdf

apuntes

-

RESÚMENES

He publicado nuevos apuntes de 3º Dietoterapia: RESÚMENES

RESUMEN-T.6-FRUCTOSA-SORBITOL-Y-SACAROSA.pdf
RESUMEN-T.5-GALACTOSA.pdf
RESUMEN-T.13.pdf

apuntes

-

APUNTS DIETOTERÀPIA

He publicado nuevos apuntes de 3º Dietoterapia: APUNTS DIETOTERÀPIA

TEMA-1.pdf
TEMA-23.pdf
TEMA-25.pdf
TEMA-2.pdf
TEMA-3.pdf
TEMA-7.pdf

apuntes

-

ESQUEMAS

He publicado nuevos apuntes de 3º Dietoterapia: ESQUEMAS

ESQUEMAS-T.6.pdf

apuntes

-

Segundo Cuatri Apuntes Dietoterapia

He publicado nuevos apuntes de 3º Dietoterapia: Segundo Cuatri Apuntes Dietoterapia

Tema-4.pdf
Tema-5.pdf
Tema-6.pdf
Tema-11.pdf
Tema-12.pdf
Tema-13.pdf

apuntes

-

Apuntes 2º Semestre Dietoterapia

Castellano grupo B

Tema-11-LIPIDOS.pdf
TEMA-5-HIDRATOS-DE-CARBONO-II.pdf
TEMA-6-HIDRATOS-DE-CARBONO-III.pdf
TEMA-4-HIDRATOS-DE-CARBONO-I.pdf
Tema-17-OTRAS-DIETAS-II.pdf
TEMA-20-SINTOMATOLOGIA-GASTROINTESTINAL-II.pdf

apuntes

-

TEMAS DIETOTERAPIA 1er semestre

He publicado nuevos apuntes de 3º Dietoterapia: TEMAS DIETOTERAPIA 1er semestre

TEMA-1-PRINCIPIOS-Y-FUNDAMENTOS-PAUTAS-PARA-LA-PREPARACION-CONFECCION-Y-SEGUIMIENTO-DE-UNA-PRESCRIPCION-DIETETICA.pdf
TEMA-4-HIDRATOS-DE-CARBONO-I.pdf
TEMA-5-HIDRATOS-DE-CARBONO-II.pdf
TEMA-6-HIDRATOS-DE-CARBONO-III.pdf
TEMA-17-DIETOTERAPIA-EN-ALTERACIONES-DEL-GUSTO-Y-SALIVACION-MUCOSITIS-Y-REFLUJO-GASTROESOFAGICO.pdf
TEMA-20-DIETOTERAPIA-EN-LA-CIRUGIA-GASTRICA-E-INTESTINAL.pdf

He publicado nuevos examenes de 3º Dietoterapia: Preguntas-examen-primer-cuatri-dietoterapia.pdf

15 páginas

He publicado nuevos ejercicios de 3º Dietoterapia: Tutoria-1-tema-8SN-EH-EP-CAS.docx-7.pdf

10 páginas

He publicado nuevos ejercicios de 3º Dietoterapia: Actividad-Estimacion-proteica-ERC-CAS-acabada.docx-3.pdf

1 página

He publicado nuevos ejercicios de 3º Dietoterapia: Tema-7-Actividad-ERC-4.pdf

5 páginas

He publicado nuevos ejercicios de 3º Dietoterapia: 25.4-Actividad-Nutricion-Enteral-tabla-respuesta-CAS-1.docx-4.pdf

4 páginas

He publicado nuevos ejercicios de 3º Dietoterapia: Tema-10-Actividad-Enfermedades-Congenitas-Metabolismo-Proteinas-CAS-acabado.docx-1.pdf

2 páginas

He publicado nuevos ejercicios de 3º Dietoterapia: Tema-10-Actividad-Fenilcetonuria-CAS-dietoterapia-4.pdf

1 página

He publicado nuevos ejercicios de 3º Dietoterapia: Actividad-dieta-rica-en-fibra-tema-19.docx-1-2.pdf

4 páginas

He publicado nuevos ejercicios de 3º Dietoterapia: Actividad-dieta-baja-en-residuo-tema-19.docx-2.pdf

4 páginas

He publicado nuevos ejercicios de 3º Dietoterapia: tema-3-ACTIVIDAD-INTERCAMBIOS-DIETA-LCD-CELIA-2-2.pdf

3 páginas