Economia y Gestión Alimentaria

Todo
Apuntes
Exámenes
Prácticas
Trabajos
chevron_left
chevron_right

NOTA: 8. BUENA SUERTE ;D. Resto de apuntes en mi perfil.

12 páginas

MUCHA SUERTE ;D. Resto de apuntes en mi perfil.

22 páginas

Introducción del tema

3 páginas

Examen final con respuestas (También fue el de la extraordinaria)

14 páginas

He publicado nuevos apuntes de 1º Economia y Gestión Alimentaria: Trabajo-Economia-y-gestion-alimentaria.pdf

9 páginas

He publicado nuevos apuntes de 1º Economia y Gestión Alimentaria: Cuaderno-de-practicas.pdf

38 páginas
Anónimo

@Anónimo

He publicado nuevos apuntes de 1º Economia y Gestión Alimentaria: Calidad-y-HACCP.pdf

3 páginas
Anónimo

@Anónimo

He publicado nuevos apuntes de 1º Economia y Gestión Alimentaria: Menus-y-dietas-en-distintas-situaciones-vitales.pdf

4 páginas

He publicado nuevos trabajos de 1º Economia y Gestión Alimentaria: RECEPCION-Y-ALMACENIMIENTO-DE-MATERIAS-PRIMAS.pdf

1 página
Anónimo

@Anónimo

He publicado nuevos practicas de 1º Economia y Gestión Alimentaria: Cuaderno-de-practicas-2023.pdf

17 páginas
Anónimo

@Anónimo

He publicado nuevos apuntes de 1º Economia y Gestión Alimentaria: Codigo-de-dietas-hospitalarias.pdf

6 páginas
Anónimo

@Anónimo

He publicado nuevos apuntes de 1º Economia y Gestión Alimentaria: Introduccion.-Sociedad-y-alimentacion.pdf

1 página
Anónimo

@Anónimo

He publicado nuevos apuntes de 1º Economia y Gestión Alimentaria: Gestion-instalaciones-y-estructuras-en-alimentacion-de-colectividades.pdf

2 páginas
Anónimo

@Anónimo

He publicado nuevos apuntes de 1º Economia y Gestión Alimentaria: El-nutricionista-en-la-hosteleria-y-restauracion.pdf

3 páginas
Anónimo

@Anónimo

He publicado nuevos apuntes de 1º Economia y Gestión Alimentaria: Contabilidad-de-costes-y-gestion.pdf

7 páginas
Anónimo

@Anónimo

He publicado nuevos apuntes de 1º Economia y Gestión Alimentaria: Tecnologia-aplicable.pdf

2 páginas
Anónimo

@Anónimo

apuntes

-

Economía 23/24

He publicado nuevos apuntes de 1º Economia y Gestión Alimentaria: Economía 23/24

Economia-y-Gestion-alimentaria-APUNTES-temas-789.pdf
Economia-y-Gestion-alimentaria-APUNTES-temas-123..pdf

apuntes

-

ECONOMÍA CURSO 23/24

Nota final 7

ECONOMIA-TEMA-8.pdf
ECONOMIA-TEMA-7.pdf
ECONOMIA-TEMA-6.pdf
ECONOMIA-TEMA-5.pdf
ECONOMIA-TEMA-4.pdf
ECONOMIA-TEMA-3.pdf

He publicado nuevos apuntes de 1º Economia y Gestión Alimentaria: economia-y-gestion-alimentaria.pdf

28 páginas

He publicado nuevos apuntes de 1º Economia y Gestión Alimentaria: practica-5-economia.pdf

4 páginas

He publicado nuevos apuntes de 1º Economia y Gestión Alimentaria: practica-3-economia.pdf

23 páginas

He publicado nuevos apuntes de 1º Economia y Gestión Alimentaria: practica-4-economia.pdf

6 páginas

He publicado nuevos apuntes de 1º Economia y Gestión Alimentaria: practica-2-economia.pdf

3 páginas

He publicado nuevos apuntes de 1º Economia y Gestión Alimentaria: practica-1-economia.pdf

3 páginas

He publicado nuevos apuntes de 1º Economia y Gestión Alimentaria: CUADERNO-PRACTICAS.pdf

44 páginas

He publicado nuevos practicas de 1º Economia y Gestión Alimentaria: CUADERNO-DE-PRACTICAS-1.pdf

29 páginas

He publicado nuevos examenes de 1º Economia y Gestión Alimentaria: EXAMEN-ECONOMIA.pdf

9 páginas

He publicado nuevos trabajos de 1º Economia y Gestión Alimentaria: TRABAJO-FINAL-ECONOMIA-Y-GESTION-ALIMENTARIA.pdf

10 páginas

He publicado nuevos practicas de 1º Economia y Gestión Alimentaria: CUADERNO-DE-PRACTICAS-ECONOMIA.pdf

25 páginas

He publicado nuevos practicas de 1º Economia y Gestión Alimentaria: Cuaderno-de-practicas.pdf

43 páginas

He publicado nuevos practicas de 1º Economia y Gestión Alimentaria: Cuaderno-de-practicas.pdf

55 páginas

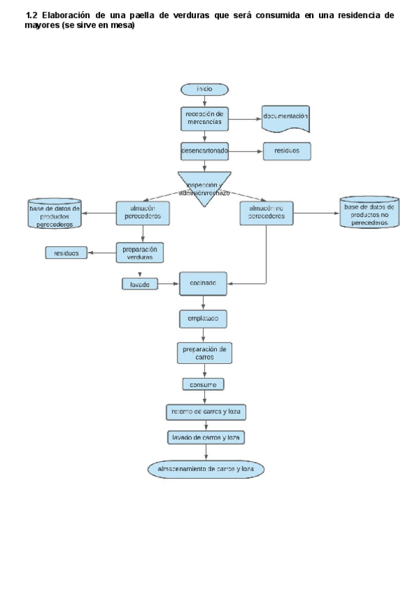
He publicado nuevos trabajos de 1º Economia y Gestión Alimentaria: Diagrama-de-Flujos-Proyecto.pdf

1 página

He publicado nuevos examenes de 1º Economia y Gestión Alimentaria: EXAMEN-ECONOMIA.pdf

5 páginas

He publicado nuevos apuntes de 1º Economia y Gestión Alimentaria: ETIQUETA.pdf

1 página

He publicado nuevos trabajos de 1º Economia y Gestión Alimentaria: TRABAJO-FINAL-ECONOMIA.pdf

9 páginas

He publicado nuevos practicas de 1º Economia y Gestión Alimentaria: cuaderno-de-practicas-w.pdf

17 páginas

He publicado nuevos practicas de 1º Economia y Gestión Alimentaria: CUADERNO-DE-PRACTICAS-DE-ECONOMIA.pdf

25 páginas

He publicado nuevos apuntes de 1º Economia y Gestión Alimentaria: Resumen-bioestadistica.pdf

8 páginas

He publicado nuevos practicas de 1º Economia y Gestión Alimentaria: PRACTICAS-ECONOMIA.pdf

41 páginas

He publicado nuevos practicas de 1º Economia y Gestión Alimentaria: Practicas-Economia-y-gestion-alimentaria.pdf

40 páginas

He publicado nuevos apuntes de 1º Economia y Gestión Alimentaria: PLANO-ECONOMIA.pdf

1 página

He publicado nuevos apuntes de 1º Economia y Gestión Alimentaria: PROYECTO-FINAL-ECONOMIA.pdf

17 páginas

He publicado nuevos apuntes de 1º Economia y Gestión Alimentaria: CUADERNO-DE-PRACTICAS-ECONOMIA.pdf

11 páginas

He publicado nuevos apuntes de 1º Economia y Gestión Alimentaria: Examen-final-economia-con-respuestas.pdf

pdf

He publicado nuevos trabajos de 1º Economia y Gestión Alimentaria: Cuaderno-de-practicas-economia.pdf

23 páginas
Anónimo

@Anónimo

He publicado nuevos apuntes de 1º Economia y Gestión Alimentaria: CUADERNO-DE-PRACTICAS.pdf

86 páginas
Anónimo

@Anónimo

He publicado nuevos apuntes de 1º Economia y Gestión Alimentaria: Proyecto-economia.pdf

25 páginas

He publicado nuevos apuntes de 1º Economia y Gestión Alimentaria: Trabajo-Final-Economia-y-Gestion-Alimentaria.pdf

13 páginas

He publicado nuevos apuntes de 1º Economia y Gestión Alimentaria: Cuaderno-de-Practicas-Economia-y-Gestion-Alimentaria.pdf

39 páginas
Anónimo

@Anónimo

He publicado nuevos trabajos de 1º Economia y Gestión Alimentaria: Proyecto-eco.pdf

9 páginas
Anónimo

@Anónimo

He publicado nuevos practicas de 1º Economia y Gestión Alimentaria: Cuaderno-de-practicas-eco.pdf

57 páginas

He publicado nuevos apuntes de 1º Economia y Gestión Alimentaria: Tema-1-Economia.pdf

4 páginas

He publicado nuevos apuntes de 1º Economia y Gestión Alimentaria: TODAS-LAS-PRACTICAS.pdf

30 páginas

He publicado nuevos examenes de 1º Economia y Gestión Alimentaria: Examen-de-Economia.pdf

6 páginas
Anónimo

@Anónimo

Me puso un 9.6 en el cuaderno

47 páginas

He publicado nuevos apuntes de 1º Economia y Gestión Alimentaria: Cuaderno-de-practicas-.pdf

24 páginas

He publicado nuevos trabajos de 1º Economia y Gestión Alimentaria: trabajo-final-economia1.pdf

8 páginas

He publicado nuevos practicas de 1º Economia y Gestión Alimentaria: Cuaderno-de-practicas-economia.pdf

23 páginas

trabajos

-

PROYECTO ECONOMÍA 19/20

He publicado nuevos trabajos de 1º Economia y Gestión Alimentaria: PROYECTO ECONOMÍA 19/20

CUADERNO-DE-PRACTICAS.pdf
PLANO-PROYECTO-ECONOMIA.pdf
diagrama-de-flujo.docx
diagrama-de-flujo-1.docx

He publicado nuevos examenes de 1º Economia y Gestión Alimentaria: EXAMEN-ECONOMIA.pdf

9 páginas