Fundamentos de Computadores
+99
CreadoresHe publicado nuevos apuntes de 1º Fundamentos de Computadores: LOGIC-GATES-SUMMARY.pdf
He publicado nuevos practicas de 1º Fundamentos de Computadores: PRACTICE-5-FCO-2025.pdf
He publicado nuevos practicas de 1º Fundamentos de Computadores: PRACTICE-4-FCO-2025.pdf
He publicado nuevos practicas de 1º Fundamentos de Computadores: PRACTICE-3-FCO-2025.pdf
He publicado nuevos practicas de 1º Fundamentos de Computadores: PRACTICE-2-FCO-2025.pdf
He publicado nuevos practicas de 1º Fundamentos de Computadores: PRACTICE-1-FCO-2025.pdf
apuntes
-
Práctica 5
He publicado nuevos apuntes de 1º Fundamentos de Computadores: Práctica 5
He publicado nuevos apuntes de 2º Fundamentos de Computadores: Guia-PICSimulator-desde-0.pdf
He publicado nuevos practicas de 2º Fundamentos de Computadores: PIC-SimLab.pdf
He publicado nuevos practicas de 2º Fundamentos de Computadores: Parcial-PIC.pdf
He publicado nuevos practicas de 1º Fundamentos de Computadores: Prac1-FCO.pdf
He publicado nuevos apuntes de 1º Fundamentos de Computadores: MD-TEMA-4-LOGICA-PARTE-1.pdf
He publicado nuevos apuntes de 1º Fundamentos de Computadores: FC-TEMA-4-Logica-Secuencial.pdf
He publicado nuevos ejercicios de 1º Fundamentos de Computadores: Retornable-tema-3.pdf
He publicado nuevos apuntes de 1º Fundamentos de Computadores: 75.56220251PEC1Solucion.pdf
He publicado nuevos apuntes de 1º Fundamentos de Computadores: 75.56220251PEC2Solucio.pdf
Resumen del tema 3 de la asignatura de Fundamentos de Computadores titulado Los Lenguajes del Computador
Soluciones de la practica 5 de Fundamentos de Computadores.
He publicado nuevos apuntes de 1º Fundamentos de Computadores: Guia-de-Conversion-y-Prefijos.pdf
apuntes
-
Fundamentos de Computadores 1º
He publicado nuevos apuntes de 1º Fundamentos de Computadores: Fundamentos de Computadores 1º
He publicado nuevos examenes de 2º Fundamentos de Computadores: soluciones2convocatoria24.pdf
He publicado nuevos examenes de 2º Fundamentos de Computadores: 2convocatoria2024.pdf
He publicado nuevos examenes de 2º Fundamentos de Computadores: final-completo-sol.pdf
He publicado nuevos examenes de 2º Fundamentos de Computadores: Final-completo24.pdf
He publicado nuevos examenes de 2º Fundamentos de Computadores: Solucionesparcial12023.pdf
He publicado nuevos examenes de 2º Fundamentos de Computadores: Parcial1-2023.pdf
practicas
-
Práctica_4
He publicado nuevos practicas de 1º Fundamentos de Computadores: Práctica_4
TEMA 2-1ºPARCIAL. Resumen esquema y formulario de todo lo necesario para el examen.
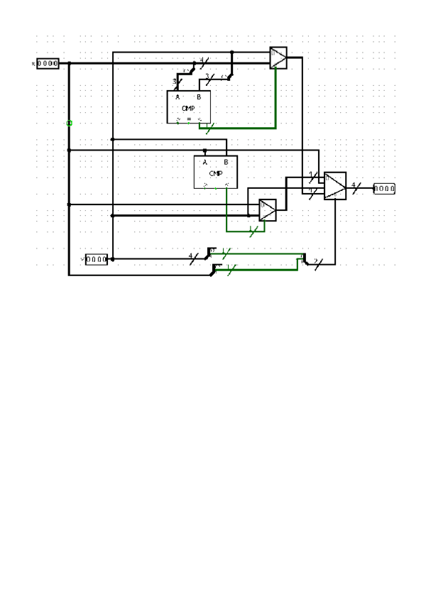
Pec2 apartado C 2025-26

practicas
-
Práctica 3
He publicado nuevos practicas de 1º Fundamentos de Computadores: Práctica 3
He publicado nuevos apuntes de 2º Fundamentos de Computadores: PRIMERPARCIAL.pdf
He publicado nuevos apuntes de 1º Fundamentos de Computadores: resumen-tema-1.pdf
He publicado nuevos apuntes de 1º Fundamentos de Computadores: FC-TEMA-3-Circuitos-integrales-Combinacional.pdf
Tema1: Números decimales, binarios, hexadecimales, octales, BCD, códigos digitales, Aiken y Exceso3.
He publicado nuevos apuntes de 1º Fundamentos de Computadores: Tema10Componentesbasicosmemorizacion.pdf
He publicado nuevos apuntes de 1º Fundamentos de Computadores: Tema93Caminodatosunidadcontrol.pdf
He publicado nuevos apuntes de 1º Fundamentos de Computadores: Tema92Disenosistemassecuenciales.pdf