chevron_left
chevron_right
Todo
Apuntes
Exámenes
Prácticas
Trabajos
chevron_left
chevron_right

He publicado nuevos apuntes de 3º Higiene y Sistemas de Autocontrol: Seminario-limpieza.pdf

1 página

He publicado nuevos examenes de 3º Higiene y Sistemas de Autocontrol: Examens-de-1r-i-2n-parcial.pdf

89 páginas
Anónimo

@Anónimo

He publicado nuevos examenes de 3º Higiene y Sistemas de Autocontrol: examen-higiene.pdf

6 páginas
Anónimo

@Anónimo

He publicado nuevos examenes de 3º Higiene y Sistemas de Autocontrol: examen-higiene-resolt.pdf

11 páginas

He publicado nuevos apuntes de 3º Higiene y Sistemas de Autocontrol: RESUMEN-HIGIENE-t3.pdf

19 páginas

He publicado nuevos apuntes de 3º Higiene y Sistemas de Autocontrol: RESUMEN-HIGIENE-p1T1-2.pdf

13 páginas
Anónimo

@Anónimo

He publicado nuevos apuntes de 3º Higiene y Sistemas de Autocontrol: apunts-higiene-tema-3.pdf

19 páginas
Anónimo

@Anónimo

He publicado nuevos apuntes de 3º Higiene y Sistemas de Autocontrol: apunts-higiene-tema1-2.pdf

14 páginas

He publicado nuevos apuntes de 3º Higiene y Sistemas de Autocontrol: Primer-Parcial.pdf

12 páginas

He publicado nuevos apuntes de 3º Higiene y Sistemas de Autocontrol: Resum-HIG-P2.pdf

18 páginas

He publicado nuevos apuntes de 3º Higiene y Sistemas de Autocontrol: Resum-HIG-P1.pdf

10 páginas

He publicado nuevos apuntes de 3º Higiene y Sistemas de Autocontrol: T17-esquema.pdf

1 página

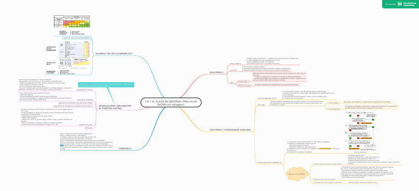
He publicado nuevos apuntes de 3º Higiene y Sistemas de Autocontrol: T15-I-16.-PLANS-DE-DEFENSA-I-FRAU-ALIMENTARI-esquema.pdf

1 página

He publicado nuevos apuntes de 3º Higiene y Sistemas de Autocontrol: T14-esquema.pdf

1 página

He publicado nuevos apuntes de 3º Higiene y Sistemas de Autocontrol: t13-esquema.pdf

1 página

He publicado nuevos apuntes de 3º Higiene y Sistemas de Autocontrol: T12-esquema.pdf

1 página

He publicado nuevos apuntes de 3º Higiene y Sistemas de Autocontrol: T11-esquema.pdf

1 página

He publicado nuevos apuntes de 3º Higiene y Sistemas de Autocontrol: T10-esquema.pdf

1 página

He publicado nuevos apuntes de 3º Higiene y Sistemas de Autocontrol: T8.-Esquema.pdf

1 página

He publicado nuevos apuntes de 3º Higiene y Sistemas de Autocontrol: T9.-CONTROL-AIGUES-esquema.pdf

1 página

He publicado nuevos apuntes de 3º Higiene y Sistemas de Autocontrol: T7.-L-Y-D.pdf

1 página

He publicado nuevos apuntes de 3º Higiene y Sistemas de Autocontrol: T6.DISENO-DE-INSTALACIONES.pdf

1 página

He publicado nuevos apuntes de 3º Higiene y Sistemas de Autocontrol: T5.TRAZABILIDAD.pdf

1 página

He publicado nuevos apuntes de 3º Higiene y Sistemas de Autocontrol: T4.-PCHP.pdf

1 página

He publicado nuevos trabajos de 3º Higiene y Sistemas de Autocontrol: Cas-practic-a-resoldre-Avaluacio-de-perills.pdf

3 páginas

He publicado nuevos apuntes de 3º Higiene y Sistemas de Autocontrol: RESUMEN-HIGIENE.pdf

9 páginas

He publicado nuevos examenes de 3º Higiene y Sistemas de Autocontrol: HIGIENE-2N-PARCIAL-EXAMENS.pdf

20 páginas

He publicado nuevos apuntes de 3º Higiene y Sistemas de Autocontrol: Resumen-2n-parcial.pdf

4 páginas

He publicado nuevos practicas de 3º Higiene y Sistemas de Autocontrol: Practiques-Higiene.docx.pdf

26 páginas

He publicado nuevos trabajos de 3º Higiene y Sistemas de Autocontrol: Actividad-de-Proveedores-2023.docx.pdf

4 páginas

He publicado nuevos trabajos de 3º Higiene y Sistemas de Autocontrol: APPCC.docx.pdf

31 páginas

He publicado nuevos trabajos de 3º Higiene y Sistemas de Autocontrol: Auditoria-instalaciones.pdf

5 páginas

He publicado nuevos examenes de 3º Higiene y Sistemas de Autocontrol: test-1r-parcial-2024.pdf

5 páginas

He publicado nuevos apuntes de 3º Higiene y Sistemas de Autocontrol: RESUMEN-PARCIAL-1.pdf

13 páginas

He publicado nuevos apuntes de 3º Higiene y Sistemas de Autocontrol: Higiene-parte-III.pdf

91 páginas

He publicado nuevos apuntes de 3º Higiene y Sistemas de Autocontrol: Higiene-parte-II.pdf

80 páginas

He publicado nuevos apuntes de 3º Higiene y Sistemas de Autocontrol: Higiene-parte-I.pdf

124 páginas

He publicado nuevos apuntes de 3º Higiene y Sistemas de Autocontrol: Informe-Practiques-Higiene.docx-2.pdf

35 páginas

He publicado nuevos apuntes de 3º Higiene y Sistemas de Autocontrol: TEORIA-1o-PARCIAL-HIGIENE.pdf

58 páginas

He publicado nuevos apuntes de 3º Higiene y Sistemas de Autocontrol: Higiene-PII.pdf

130 páginas

He publicado nuevos apuntes de 3º Higiene y Sistemas de Autocontrol: Higiene-Pll.pdf

74 páginas

Apuntes T1,2 y 3

21 páginas

He publicado nuevos apuntes de 3º Higiene y Sistemas de Autocontrol: HIGIENE-Y-SISTEMAS-DE-AUTOCONTROL-PARCIAL-1.pdf

22 páginas

apuntes

-

SEGON PARCIAL HIGIENE

He publicado nuevos apuntes de 3º Higiene y Sistemas de Autocontrol: SEGON PARCIAL HIGIENE

TEMA-4-PLAN-DE-HOMOLOGACION-Y-CONTROL-DE-PROVEEDORES-PCHP-4.pdf
TEMA-8.pdf
TEMA-13.pdf
TEMA-5-TRAZABILIDAD-2.pdf
TEMA-12-PLAN-DE-CONTROL-DE-TEMPERATURAS.pdf
TEMA-7.pdf

apuntes

-

PRIMER PARCIAL HIGIENE

He publicado nuevos apuntes de 3º Higiene y Sistemas de Autocontrol: PRIMER PARCIAL HIGIENE

TEMA-3.pdf
TEMA-1-Y-2-CONCEPTO-DE-HIGIENE-Y-ASPECTOS-LEGISLATIVOS.pdf
¡Estás al día!

¡Estás al día!

Has visto todos los archivos